КОМПЬЮТЕРНЫЙ ПОДБОР ИЗДЕЛИЙ ИЗО ЛЬНА 
ДЛЯ ФИГУР РАЗЛИЧНОГО ТЕЛОСЛОЖЕНИЯ

Н.В. Цыплова, Г.И. Сурикова
Ивановская государственная текстильная академия /г.Иваново/

УДК:[687.12:677.11]:004.9

      В настоящее время изделия из льносодержащих материалов приобрели особую актуальность. Многие известные методики конструирования не учитывают пошивочные свойства материалов при проектировании формы швейных изделий. Одним из сложных и очень важных вопросов конструирования таких изделий является соответствие эскиза модели и морфологического типа фигуры.
      Целью данной работы является: 
* получение виртуального зрительного образа фигуры и эскиза модели на фигуре. Разработка технологии получения абрисов в условиях компьютерного проектирования; 
* разработка методики конструктивного анализа эскиза модели и определение показателей оценки формы и силуэта изделия; 
* разработка алгоритма оценки соответствия виртуального образа модели художественному замыслу, а также показателей соответствия; 
* разработка базовой и модельной конструкций изделия с учетом свойств льняных материалов.
      Работа реализована в САПР «Грация» на примере женской плечевой одежды типа платье, пальто, плащ длиной «мини», до колена, «миди», «макси».
      В этой системе был разработан алгоритм машинного проектирования абрисов фигуры, модели изделия, их сопоставления и разработки на основе универсальной конструкции женского плечевого изделия.
      На первом этапе система по специально разработанной программе строит фронтальный абрис фигуры. Программа основана на результатах анализа обширного статистического материала о соотношениях линейных и дуговых размерных признаков фигур типового и нетипового телосложения. Абрис фигуры система строит автоматически в доли секунды и выводит его изображение на экран.
      Затем происходит автоматическое построение абриса модели. Система рассчитывает масштаб изображения эскиза по отношению к росту анализируемой фигуры, переводит параметры эскиза в натуральные величины, строит абрис модели и накладывает изображение силуэтных линий модели на контур фигуры.
      На втором этапе проведен анализ показателей форм фигур. В зависимости от зрительной массы и метрического индекса, предложенного в работах Шершневой Л.П. (2) все типовые фигуры разбиты на группы: изящные (М < 0,56), стройные (М = 0,57-0,63), средние (М = 0,64-0,68), широкие (М = 0,69-0,79), массивные (М > 0,79). При проектировании моделей должно быть достигнуто соответствие показателей формы фигуры и модели. В противном случае модель будет проблемной при ее проектировании на потребителя.
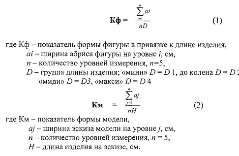
      На третьем этапе осуществляют первичную оценку соответствия абрисов фигуры и модели по предложенным показателям формы (1).

      Значения показателей Кф и Км выводятся на экран. Затем система сопоставляет рассчитанные показатели форм. На экран выдается сообщение о соответствии форм, а проектировщик оценивает взаиморасположение линий абрисов фигуры и модели. Картина взаиморасположения линий изделия и фигуры позволяет определить правильные соотношения величин конструктивных прибавок по уровням
      груди, талии, бедер и обоснованно рассчитать параметры конструкции изделия.
      Проектировщик может предпринять дополнительные усилия по достижению соответствия форм модели и фигуры. Во многих случаях соответствие достигают за счет незначительной, приемлемой для проектной ситуации корректировки силуэтных линий модели в пределах визуального сохранения исходной силуэтной формы. Поперечные размеры скорректированного абриса модели a*j на отдельных уровнях могут быть уменьшены в пределах сохранения соотношения (3).

      где Пмин — величина минимально-необходимой конструктивной прибавки на соответствующем конструктивном уровне изделия, см.
      Линия низа абриса модели может быть смещена в пределах соответствующей группы длин.
      На четвертом этапе разработана универсальная базовая конструкция плечевого изделия с учетом свойств материала.


К титульной странице
Вперед
Назад