Следовательно, не существует одного направления рационального управления образовательной системой, поскольку присутствует множество решений, которые могут меняться в зависимости от поставленных целей, имеющихся в наличии средств и объявленных приоритетов. Иначе говоря, одной из фундаментальных особенностей образовательной системы является ее способность эволюционировать и адаптироваться.
В данной работе предлагается выявление теоретических основ организационно-экономического механизма функционирования
региональной системы НПО, а также разработка практических рекомендации по организации и управлению деятельностью образовательных учреждений. К организационно-экономическому механизму предъявлены следующие требования:
– рыночная ориентация;
– адаптированность к внешним изменениям;
– конкретизация целей образовательных учреждений и определение путей их достижения;
– мотивация педагогических работников на развитие образовательных услуг и учреждений НПО.
Выявленные в процессе анализа позитивные тенденции изменений в региональной системе НПО позволили выделить основные элементы, подлежащие реформированию и сформулировать стержневые направления ее реформирования. К таким элементам относятся: реальное функционирование и дальнейшее развитие системы НПО, устойчивое финансирование и материально-техническое обеспечение, оптимальное управление.
Современные экономические отношения, высокая рыночная динамика, конкурентная среда требуют постоянного обновления профессиональных умений и навыков. Все это невозможно без непрерывного образования на протяжении всей профессиональной карьеры человека. Практически все население России в ближайшие несколько лет должно быть перепрофессионализировано, ему необходимо освоить предпринимательские навыки, основы потребительской культуры и т.д.
Сегодня сложилась возможность пропустить этап параллельного развития образования молодежи и взрослых и сразу интегрировать их в единую региональную систему непрерывного профессионального образования, максимально используя ресурсы имеющейся образовательной инфраструктуры области. Такие условия возникли в связи со следующими обстоятельствами:
– разрушение системы внутрифирменной подготовки кадров на большинстве предприятий, что сформировало психологическую готовность работодателей использовать образовательные ресурсы учреждений НПО;
– демографической спад, который в ближайшие годы проявится в том, что в начальной и средней профессиональной школе практически не будет абитуриентов из числа выпускников общеобразовательных школ (выпускники 11-х классов пойдут в вузы, а выпускников 9-х классов не будет «отпускать» школа, которая поставлена в условия нормативного (подушевого) финансирования).
Профессиональное и особенно общее образование тесно связано с демографическими тенденциями в стране. Снижение рождаемости в РФ в течение 90-х годов XX века окажет воздействие на деятельность учреждений общего образования уже в ближайшее десятилетие (2001 – 2010 гг.), а на функционирование профессионального образования несколько позднее (2008 – 2020 гг.). Так, к 2008 – 2010 гг. контингент общеобразовательных школ сократится примерно на 30 % по сравнению с 1999 г. Численность родившихся в 90-е годы снизилась на 40 – 50 % по сравнению с 80-ми годами [23]. Сокращение спроса на образовательные услуги профессионального образования (в данном случае получение первого профессионального) можно будет наблюдать уже с 2008 г. Эти показатели будут несколько скорректированы в положительную сторону спросом на первое профессиональное образование выпускников школ прошлых лет, а также спросом на услуги по переподготовке, повышению квалификации, на получение второго образования.
Отсюда следует, что к 2008 г. учреждения НПО должны быть более инициативными и мобильными организациями в части самостоятельного формирования спектра предлагаемых образовательных услуг и иных видов деятельности, более активно взаимодействовать с потенциальным контингентом. Это можно сделать в условиях относительно благоприятной конъюнктуры рынка образовательных услуг в течение ближайших 10 лет.
Кроме того, необходимо создать ресурсные центры дистанционного образования, модернизировать содержание профессионального образования на основе модульно – компетентностного подхода, разработать учебно-методическое обеспечение подготовки взрослого населения (кейс-стади, модульные курсы и т.д.). Образование взрослых – это не только профессионализация, это и «университет третьего возраста», и система психологической поддержки населения, и просветительская работа с целью содействия их адаптации к новым реалиям рыночной экономики [46].
Самое трудное на этой стадии – подготовить кадры для самой системы профессионального образования. К сожалению, в России показатель отдачи от образования (индекс увеличения зарплаты за каждый дополнительный курс образования) чрезвычайно низок. Поэтому приходится искать внеэкономические стимулы для профессионального роста через процедуры аттестации педагогов и управленцев, аккредитации образовательных учреждений, создание информационно-насыщенной среды и т.д. Например, введение в содержание квалификационных испытаний в процессе аттестации руководителей образовательных учреждений защиты программы развития учебного заведения в условиях конкурентной среды, в которой проводится анализ сильных и слабых позиций учебного заведения на рынке образовательных услуг, возможности его дальнейшего развития. Это приводит к тому, что появляются экономические аргументы, ориентация на потребителя, индивидуальная ответственность и самостоятельность. Иначе говоря, установка на зависимый от государства способ жизнедеятельности сменяется независимой, конкурентной позицией, поскольку повышение квалификации – и есть способ расширения человеческих ресурсов.
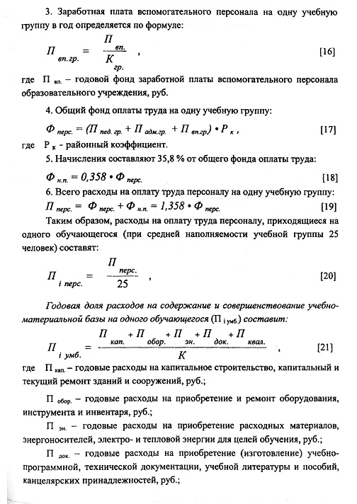
Одна из задач реформирования системы НПО – изменение структуры и объемов профессиональной подготовки в соответствии с потребностями экономики. Поэтому необходимо создать предпосылки для формирования механизма саморазвития системы НПО, что позволит обеспечить достаточную автономию образовательным учреждениям и ввести реальную базу для стимулирования конкурентоспособных образовательных услуг.
Все некоммерческие организации, в том числе и учреждения НПО, будучи субъектами рыночной экономики, заботятся о своих доходах, но их экономические интересы подчинены стремлению как можно полнее реализовать свои конкретные миссии. Чтобы добиться этого, экономические интересы некоммерческой организации сознательно ставятся в сравнительно узкие рамки, а формирование стратегии их деятельности и общий контроль за их осуществлением возлагаются на тех, кто не может получить персональную выгоду от максимализации прибыли, зато заинтересован в престиже организации и достойном выполнении ее миссии. Для учреждений НПО этим органом является департамент образования.
Обычно ограничивается также связь заработков персонала с финансовым положением организации. Тенденция к гарантированному вознаграждению вообще типична для некоммерческих организаций [63, с.92]. Это избавляет от чрезмерной ориентации на конъюнктуру или на не вполне адекватные учетно-аналитические показатели результативности. Как уже отмечалось выше, что и для самих некоммерческих организаций, и для основных категорий их работников весьма значимы не только экономические и властные, но также и престижные, творческие и альтруистические мотивы деятельности.
Основной целью экономической стратегии развития системы НПО должны стать стабилизация функционирования и укрепление финансово-экономического положения образовательных учреждений. Для достижения этой цели требуется решить ряд долговременных задач, среди которых:
– разработка новых принципов формирования и исполнения бюджетов в сфере образования;
– обеспечение рационального использования внутрисистемных ресурсов, в первую очередь, бюджетных;
– создание механизмов привлечения в учреждения НПО дополнительных финансовых ресурсов;
– введение системы соучредительства;
– планомерное повышение оплаты труда работникам образования. Очевидно, что для достижения стабильного экономического состояния системы образования и дальнейшего ее развития необходимо комплексное решение указанных проблем.
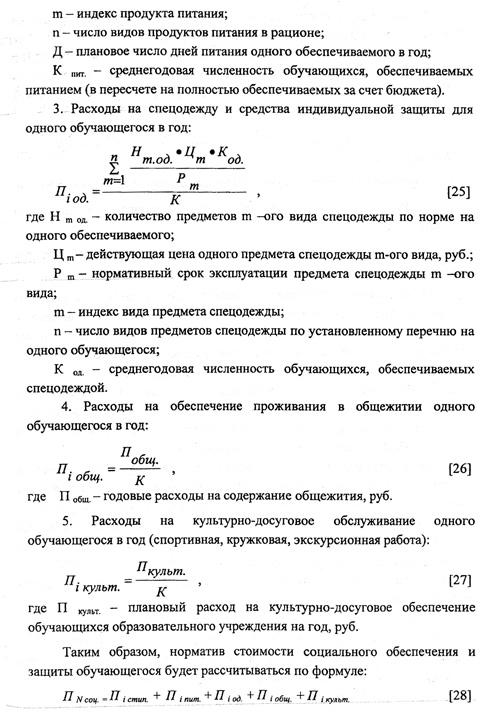
В современных рыночных условиях необходимо формировать принципиально новые подходы к финансированию НПО в регионе. Сформированный на 2003 г. бюджет образовательных учреждений НПО был более благоприятный, в нем были предусмотрены средства на обновление и развитие их материальной базы. Многие проблемы удается решать за счет внебюджетных средств, заработанных самими учебными заведениями. В рамках многоканального финансирования актуальным должно стать применение в практике финансирования учреждений НПО многоучредительства с использованием моделей грантного, поитогового, инновационного финансирования подготовки квалифицированной рабочей силы. В условиях резко выраженного недостатка средств особую важность приобретают вопросы экономии и бережного отношения к имеющимся материальным ресурсам.
Нормативное финансирование позволяет руководителю образовательного учреждения создать реалистическую, опирающуюся как на бюджетные, так и на внебюджетные источники, программу развития учебного заведения. Поэтому мероприятия по реформированию финансирования профессиональной школы должны быть направлены на создание условий для развития учреждений НПО, их материально – технической базы, методического и педагогического потенциала, формирование единого образовательного пространства региона. К таким мероприятиям можно отнести:
– формирование областного бюджета с учетом средств, необходимых для переориентации учреждений НПО на развитие;
– выявление, систематизация и разработка рекомендаций по формированию и использованию внебюджетных источников финансирования образования;
– привлечение предприятий, организаций к дополнительному финансированию учреждений НПО и утверждение с этой целью для них в законодательном порядке системы налоговых льгот.
В переходный к рыночной экономике период резкое нарушение хозяйственных связей, сокращение производства, взаимные неплатежи, сокращение бюджетного финансирования поставили образовательные учреждения в тяжелое финансовое положение. Инвестирование в материально-техническую базу практически прекратилось. В то же время почти все учреждения НПО нуждаются в формировании современной материально-технической базы. На современном этапе развития региональной системы НПО особый акцент должен делаться на решение экономических и социальных задач. Основные направления модернизации производственной деятельности в учебных заведениях сводятся к следующему:
– использование современной техники и оборудования;
– применение прогрессивных технологий, позволяющих получать более качественную продукцию, эффективное использование сырья и материалов;
– внедрение механизации вспомогательных производственных процессов, способствующих высвобождению работников.
С этой целью в некоторых образовательных учреждениях НПО Вологодской области (ПЛ № 2, ПУ № 11, ПУ № 28, ПУ № 29, ПЛ № 31 и др.) в свое время были проведены организационно – технические мероприятия по освоению новой технологии и улучшению качества вырабатываемой продукции.
Процесс реформирования профессиональной школы требует преобразований в самой системе управления, т.е. переориентации управления учреждениями НПО на развитие. Первые шаги данных преобразований должны быть сделаны по разработке и принятию областных нормативно – правовых актов, обеспечивающих создание условий для развития управления образованием, разработке методики обоснования норматива бюджетного финансирования учреждений НПО.
Становление рыночных отношений предполагает и коренное изменение системы управления профессиональной школой, выражающееся в отказе от жестких административных мер воздействия на учебное заведение и преимущественном использовании экономических рычагов и стимулов, которые в сочетании с внутренним механизмом самоорганизации позволили бы ему четко реагировать на потребности общества, личности, организации или фирмы в интеллектуальной продукции и услугах.
Развитие профессиональной школы предполагает стимулирование инициативы и самостоятельности образовательных учреждений, что предусматривает переход образовательных учреждений на новые условия хозяйствования; проведение аттестации и аккредитации образовательных учреждений; аттестации руководителей учебных учреждений и педагогических работников, внедряющих инновационные технологии обучения, на повышенную категорию; эффективный подбор и оптимальную расстановку кадров в соответствии с уровнем их профессиональной компетенции. Также необходимо уделять внимание управлению деятельностью системы повышения квалификации руководителей образовательных учреждений и работников органов управления через внедрение новых форм послевузовской подготовки, создание школ управления для подготовки управленческих кадров, что позволит осуществлять формирование резерва руководителей и подготовку для системы образования менеджеров нового типа.
Преобразование управления учреждениями НПО создает основу разработки организационных механизмов управления, которые являются новыми моделями управления образованием, ориентированными на развитие образования и позволяющими координировать деятельность образовательных структур, а также выявлять механизмы взаимодействия органов управления.
Таким образом, необходимыми условиями совершенствования НПО должны стать:
– радикальное улучшение, укрепление и модернизация материально-технической базы и инфраструктуры образовательных учреждений, вхождение образовательных учреждений в глобальную сеть Интернет и создание локальных информационных сетей;
– повышение эффективности рынка профессионального образования, устранение его сегментации, диспропорции и излишнего дублирования в подготовке кадров;
– оптимизация перечня профессий и специальностей, сети учреждений НПО, отработка различных моделей интеграции всех уровней профессионального образования, в том числе в рамках создания инновационного центра или комплекса учебных заведений;
– активное использование технологий «открытого образования», информатизация образования и оптимизация методов обучения, увеличение роли развивающего обучения;
– формирование условий для непрерывного профессионального роста кадров, обеспечение преемственности различных уровней профессионального образования и создание эффективного дополнительного профессионального образования;
– нормативно-правовое обеспечение активного участия работодателей и других социальных партнеров в решении проблем учреждений НПО, в том числе в выработке его стандартов, в формировании заказа учреждениям профессионального образования, в контрактной подготовке кадров и проведении кадровой политики на региональном уровне.
Профессиональное образование должно стать сферой взаимодействия интересов государства и общества, сферой гражданского согласия. Предполагается создать условия для расширения роли общественных организаций, в том числе профессиональных сообществ, попечительских советов в управлении профессиональным образованием, отработать механизм соучредительства и софинансирования системы управления образованием как открытой и единой государственно-общественной системы.
Таким образом, следует сделать вывод, что модели социально-экономического развития Вологодской области должно соответствовать эффективное профессиональное образование, адекватно адаптирующееся к запросам динамично развивающегося рынка труда, стимулирующее экономический рост, подготавливающее квалифицированных работников, способных осуществлять профессиональную деятельность в конкурентной экономической среде. Для этого оно должно быть ориентировано на потребности региона, поэтому реформа профессиональной школы должна проводиться в направлении максимального раскрытия ее внутреннего потенциала, с учетом инициативы инженерно-педагогических работников и ученых – педагогов, при создании условий, когда профессиональное образование станет способным развиваться.
3.2. Материальное обеспечение профессионального образования в условиях рыночной экономики
Действующая ныне модель финансирования учебных заведений профессионального образования характеризуется:
– слабо развитым механизмом управления финансами (ранее – из-за жесткой централизации, ныне – из-за постоянного недофинансирования), этот механизм был практически не востребован как внутри, так и вне учебных заведений;
– слабой стимуляцией экономического спроса на профессиональное образование;
– недостаточной разработкой и внедрением региональных нормативно-правовых, управленческих механизмов развитием финансовой базы учреждений НПО.
Основные ориентиры финансового менеджмента учреждений НПО должны учитывать что:
– он ориентирован не на расширение бюджетной части, а на расширение внебюджетных каналов и более эффективное их использование;
– внебюджетные, дополнительные источники финансирования формируются в основном за счет регионализации профессионального образования и повышения его качества.
В финансовом менеджменте учреждений НПО накоплен ряд стратегий, которые можно объяснить следующим образом:
– рыночная стратегия – определение видов конкретных образовательных услуг, программ, профессий, специальностей, форм организации обучения, уровня затрат, системы повышения конкурентоспособности образовательной продукции;
– стратегия качества – построение всей финансовой деятельности на основе конкурентоспособного качества, индивидуализации и дифференциации образования с учетом требований потребителя к качеству на различных сегментах образовательного рынка;
– стратегия развития – реализация темпов развития образовательных учреждений за счет вертикальной и горизонтальной интеграции, усиления эффективности финансового контроля со стороны тех, кто финансирует, расширения перечня образовательных услуг.
Ключевым элементом развития системы НПО должен стать иной (многоуровневый и многоканальный) механизм финансирования с определением доли государственных (федеральных, региональных, муниципальных) и негосударственных (работодателей) расходов, включение в управление учреждениями НПО социальных партнеров государства. Он поможет улучшить гибкость и экономическую эффективность учреждений НПО, стимулировать работу тех, кто наиболее точно ориентирован на потребности рынка труда. Разумеется, для многоуровневой структуры финансирования необходима адекватная среда: децентрализованные формы управления и налогообложения. Именно это позволит выявить новые источники финансирования учреждений НПО, а также повысить компетенцию властей на всех уровнях управления.
Финансовые ресурсы, являющиеся частью оборотных средств, обеспечивают, с одной стороны, содержание и развитие образовательных учреждений, а с другой – непрерывность производственных процессов. Источниками формирования финансовых ресурсов образовательных учреждений в общем случае являются:
1. Бюджетные средства.
2. Средства, полученные от осуществления различных видов внебюджетной деятельности.
3. Добровольные пожертвования и целевые взносы юридических и физических лиц.
Сегодня наблюдается тенденция сдвига в финансировании от преимущественных базовых бюджетных средств к внебюджетным средствам, самостоятельно зарабатываемых образовательными
учреждениями. Таким образом, учреждения НПО в регионе формируют многоканальную систему финансирования, что влияет на новую модель экономического механизма деятельности образовательных учреждений, структура которого представлена на рис. 3.2.
Для обеспечения бюджетного финансирования образовательных учреждений необходимо решать три группы задач:
– целеполагание и планирование расходов – определить цели, на которые должны направляться бюджетные средства (особенно, если этих средств недостаточно), и соответствующим образом спланировать расходы бюджетов на образование;
– организация расходования средств в соответствии с целями и планом – обеспечить правильное целевое и эффективное расходование бюджетных средств;
– контроль за расходованием средств – проконтролировать, на что и как расходуются или уже израсходованы бюджетные средства.
Рис. 3.2. Структура экономического механизма учреждений НПО
Организация финансирования образования определяется следующими факторами:
– системой государственных и иных органов, участвующих в процессе финансирования образования;
– процедурой разработки прогнозов потребности в бюджетных средствах, проектов расходной части бюджетов для финансирования образования;
– процедурой (порядком) финансирования образования из бюджета. Основные исходные данные для расчета потребности в средствах:
– контингент учащихся;
– нормативы социального и материального обеспечения учащихся;
– материальная база образовательных учреждений — кубатура зданий и занимаемые площади; приборы и оборудование, используемые в образовательном процессе;
– нормативы обслуживания занимаемых помещений, обеспечения и* теплом, освещением, водой и пр.;
– другие необходимые показатели.
Источниками этих данных являются формы статистического наблюдения, нормативные документы, данные бухгалтерской отчетности.
В российской профессиональной школе теория и практика нормативного бюджетного финансирования только формируется. В ходе проведенного исследования определены причины перехода на нормативное бюджетное финансирование в системе НПО, среди которых:
1. Требование федерального законодательства по осуществлению нормативного бюджетного финансирования профессионального образования.
2. Создание системы адресной бюджетной поддержки конкретных социально-незащищенных слоев населения в целях получения ими профессионального образования.
3. Реформирование системы межбюджетных отношений в связи с децентрализацией управления, реструктуризацией сети учреждений НПО.
4. Разработка многоуровневых и многоканальных механизмов финансирования НПО.
5. Прозрачность расходов бюджетов всех уровней на образование – это условие «распределительного управления» в интересах налогоплательщиков.
6. Востребованное качественное образование, когда уровень развития личности становятся гарантом трудоустройства и становления профессиональной карьеры.
Нормативное бюджетное финансирование – это показатель минимальных финансовых затрат федерального бюджета на подготовку одного работника квалифицированного труда определенной профессии и фиксированного уровня квалификационного разряда в соответствии с государственным образовательным стандартом и на объем государственного заказа [21, 22].
Норматив финансирования рассчитывается в зависимости от типа образовательного учреждения, которое посещает учащийся, а также от местности, где оно находится. В основе нормативного финансирования лежит принцип «деньги следуют за учеником». Это означает, что количество денег, которое получает то или иное образовательное учреждение, зависит от количества учащихся в нем.
Рыночная экономика неминуемо порождает рынок образовательных услуг. Признаком его является наличие множества заказчиков данных услуг и тех, кто готов ответить на такой заказ — государственных и частных структур, физических лиц. Заказчик формирует свой запрос в области образования и пытается найти того исполнителя, который в наилучшей степени удовлетворит его требования.
При нормативном финансировании – финансируют ученика, т.е. дают средства на удовлетворение образовательных потребностей и других его запросов. Когда заказчиком является только государство, то ему не надо финансировать каждого ученика, поскольку образовательному учреждению оплачивают только его затраты. Если государство закладывает определенную норму финансирования каждого учащегося, то оно, в соответствии с законодательством, гарантирует ему удовлетворение определенных образовательных услуг в пределах образовательного стандарта. И тогда учащийся вправе распорядиться данной нормой как их заказчик. Это его «личные» деньги, несмотря на то, что государство не дает их в форме денежных знаков. Учащемуся предоставлена возможность выбора образовательного учреждения, в котором он желал бы учиться. И, в свою очередь, образовательное учреждение должно воспринимать его как заказчика, который «принес» свои деньги и хочет получить за них услуги определенного количества и качества.
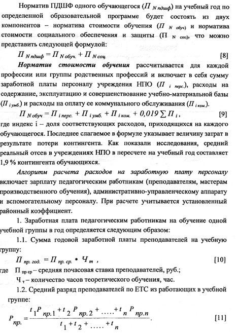
Разработка норматива подушевого финансирования (ПДШФ) в НПО позволит решить следующие задачи:
– определить реальные объемы финансовых ресурсов, необходимых учреждениям НПО на учебный период;
– определить возможные источники привлечения финансовых средств;
– выявить возможности мобилизации внутренних резервов учреждений НПО путем сокращения непроизводительных затрат.
В настоящее время разрабатываются многовариативные подходы установления норматива стоимости обучения на одного учащегося по типам образовательных учреждений и различным профессиям. В процессе практико-ориентированного исследования по теме «Методика разработки норматива подушевого финансирования в системе НПО» [20, 21, 36], проводимого Институтом развития профессионального образования под руководством М.В. Никитина, в котором автор принял участие, рассмотрим апробацию методики расчета норматива ПДШФ в профессиональном лицее № 31 г. Вологды.
Методика расчета бюджетного норматива подушевого финансирования.

В зависимости от
конкретных условий образовательного
учреждения (например, отсутствие общежития)
в состав норматива будут входить не все
перечисленные выше компоненты. Для региона
величину норматива ПДШФ целесообразно
определять как средневзвешенную величину
среди учебных групп, равнозначных или
близких по размеру, норматива П n пдшф. Тогда
норматив подушевого финансирования для
региона составит:
Определение обобщенного норматива для региона или учебного заведения НПО как средневзвешенной величины дает возможность получить более обоснованный и наиболее близкий к действительному результат. Средневзвешенный норматив учитывает долю каждого вида одинаковых или близких по величине норматива групп. Преимущество предлагаемой методики – ее универсальность, так как ее применение позволяет вести расчеты как по учебным группам, так и по образовательным учреждениям, по территориям и образовательным программам. Таким образом, обеспечивается вариативность расчетов.
Предложенный вариант методики расчета норматива стоимости профессионального образования был апробирован в профессиональном лицее № 31 г. Вологды по профессиям портной, закройщик, парикмахер. Этот вариант исходит из того, что себестоимость обучения конкретной учебной группы включает три составляющих – расходы на оплату труда педагогического персонала, расходы на учебно-материальную базу и расходы на организационное и хозяйственное обеспечение учебного процесса (приложение 7).
Таким образом, расчетный норматив ПДШФ по профессии закройщик составил 35,5 тыс. руб. на 1 учебный год. Получение учреждениями НПО от учредителя (заказчика) бюджетных средств менее норматива лишают коллектив учебного заведения возможности реализовать в полном объеме стандарт по профессии. Особенно наблюдается сокращение бюджетного финансирования по статье «прочие расходы», что затрудняет определение реальной рыночной стоимости содержания учреждения НПО и финансирования учебного процесса. Недостающие средства образовательное учреждение заимствует из внебюджетных источников.
Расчетный норматив финансирования — это себестоимость обучения. В качестве цены он действует только для учебных групп, заказчиком которых является государственный учредитель. Для групп договорного контингента к нормативу необходимо применять повышающий коэффициент. Расчет обоснованной величины себестоимости обучения одного обучающегося обеспечивает администрации образовательного учреждения возможность ориентироваться в экономической ситуации и соответственно строить взаимоотношения с учредителем, потребителями образовательных услуг, партнерами по экономической деятельности и другими социальными партнерами.
Поэтому подход администрации учебного заведения должен быть следующим: если количество средств напрямую зависит от числа учеников, то их нужно искать, а не заполнять ставки преподавательского состава. Нормативное финансирование как раз и стимулирует конкурентную ситуацию на рынке образовательных услуг, поскольку рынок дает оценку всему: людям, услугам, товарам и расставляет всех на свои места. Изменения в экономике образования приводят к структурным переменам в организации учебных заведений, а также оптимизации сети учреждений НПО. Цель их – создание таких образовательных учреждений, которые наиболее полно удовлетворяли бы запросы населения при обучении на различных ступенях образования.
Экономические преобразования в системе НПО позволят учебным заведениям встроиться в ситуацию рынка и рационально использовать имеющиеся у них ресурсы. Причем логика изменений здесь такова: вначале следует реформировать региональную экономику, затем реструктурировать сеть образовательных учреждений и, наконец, внести изменения в содержание образования в части повышения его качества и результативности.
В условиях ограниченности бюджетных средств учреждениям НПО следует ориентировать на многоканальное финансирование, которое определяется различными источниками пополнения денежных средств и материальных ресурсов, направленных на повышение экономической эффективности и получение внебюджетных доходов, удовлетворяющих потребность коллектива инженерно – педагогических кадров и учащихся. Механизм многоканального финансирования выдвигает ряд требований, без которых его реализация невозможна. Наиболее важными и определяющими являются:
– мотивация коллектива работать в режиме развития;
– педагогический профессионализм руководителя и инженерно-педагогического коллектива, способного воспринимать и эффективно использовать образовательный менеджмент и маркетинг, внедрять новые педагогические технологии, осуществлять мониторинг качества образования, оперативно управлять возрастающими информационными потоками, вести учет региональных признаков и особенностей уровня экономического развития.
Управление учебным заведением с использование многоканального финансирования предполагает путь от простого к сложному. Практика разработки механизма многоканального финансирования представлена в приложении 5.
В конкретном образовательном учреждении создание механизма привлечения внебюджетных средств начинается с осмысления необходимости данного процесса и методов его реализации, разработки и принятия нормативного документа, к примеру, положения о дополнительных платных образовательных услугах (приложение 8), в котором четко излагается алгоритм привлечения внебюджетных доходов по отдельным видам деятельности.
Правовая база организации платных образовательных услуг должна быть закреплена в уставе образовательного учреждения, где необходимо отразить все предполагаемые источники поступления финансовых и иных ресурсов, виды деятельности (помимо основной) и уточнить компетенцию руководителя учебного заведения по использованию поступивших внебюджетных средств, а также формированию за их счет собственности. Поскольку устав образовательного учреждения утверждается учредителем, то, следовательно, учебное заведение должно иметь разрешение последнего на оказание платных услуг. Важным элементом организации указанного вида деятельности является определение перечня платных образовательных услуг, оказываемых за счет средств государственных, общественных организаций, учреждений, предприятий и других хозяйствующих субъектов любых форм собственности, а также личных средств граждан.
Практика показала, что в условиях финансово-экономической зависимости от базовых предприятий многие учреждения НПО в регионе расширили учебно-производственную деятельность, ставшую источником финансовых накоплений. Так, доля доходов от собственной хозяйственной деятельности, по сравнению с объемом бюджетного финансирования, в настоящее время составляет 15-25 % от потребности.
Созданная нормативно-правовая основа, льготы по налогообложению дали возможность многим образовательным учреждениям перейти от дополнительных образовательных услуг до коммерческих и финансовых операций. Имея в качестве основных источников внебюджетных доходов производственную деятельность, платные образовательные услуги и арендные отношения, коллективы учреждений НПО постоянно работают над проблемой увеличения доходов за счет расширения каналов финансирования, повышения производительности труда, освоения новых мощностей.
Финансово-хозяйственная деятельность учреждений НПО при решении задач получения качественных результатов учебно-производственной деятельности базируется на принципе самодостаточности, в основе которого лежит материальная и моральная заинтересованность в результатах труда, сочетающаяся с ответственностью за эффективное использование ресурсов. В значительной степени на конечный результат влияет регулирование финансово-хозяйственной деятельности структурных подразделений. При этом важное значение следует придавать планированию этой деятельности и определению технико-экономических показателей, учету и оценке конечных результатов.
Полученные доходы в условиях работы на многоканальном финансировании позволяют учреждениям НПО решать следующие задачи по содержанию учебно-производственного процесса:
– вкладывать средства в укрепление материально-технической базы образовательных учреждений (приобретение машин и оборудования, компьютерной техники, технических средств обучения);
– реинвестировать доходы на нужды учебно-производственного процесса (приобретение сырья и материалов, инструмента и т.п. для проведения уроков производственного обучения);
– вкладывать средства в капитальное строительство и текущий ремонт зданий и сооружений.
Система многоканального финансирования оказывает положительное влияние и на организацию учебного процесса, поскольку позволяет привлекать к педагогической работе высококвалифицированные кадры, вследствие роста потребности в преподавателях и мастерах производственного обучения, заинтересовывать их в повышении профессионального уровня. Кроме этого, появилась возможность преподавателям успешно внедрять новые педагогические технологии, проводить нестандартные уроки с применением инновационных методов. Использование внебюджетных средств позволяет также поднять на более высокий уровень методическую и исследовательскую работу в учебных заведениях, что отражается на качественных показателях учебного процесса. Таким образом, работа образовательных учреждений в условиях многоканального финансирования позволяет отойти от традиционных форм организации учебного процесса, изменить методы и стиль работы, социально-психологический климат в коллективах, что существенно отражается на качественных показателях образования.
Не имея возможности в полной мере обеспечить образовательные учреждения финансовыми средствами за счет бюджета, государство устанавливает налоговые льготы для их внебюджетной деятельности, одновременно стимулируя их и активизируя дальнейшее развитие данного направления. К примеру, налоговые льготы, установленные законодателем, имеют несколько направлений:
– во-первых, они освобождают учреждения НПО как бюджетные организации от ряда платежей вне зависимости от их внебюджетной деятельности (плата за землю, налог на имущество и т.п.);
– во-вторых, налоговые льготы устанавливаются государством для определенных, важных для государства и образовательных учреждений направлений деятельности (платные образовательные услуги, услуги в сфере образования, связанные с учебно-воспитательным процессом и т.п.);
– в-третьих, налоговые льготы обуславливаются направлением расходования прибыли от внебюджетной деятельности (освобождение от налога на прибыль ряда видов внебюджетной деятельности при условии ее реинвестирования в образовательное учреждение).
Поэтому задача администрации образовательного учреждения при организации внебюджетной деятельности сводится к комплектованию оптимального по налоговым льготам набора направлений и видов деятельности и перераспределению туда ограниченных ресурсов (трудовых, материальных, финансовых и др.), а также к реинвестированию прибыли, исходя из стратегических планов учебного заведения в сфере дальнейшего развития образовательных услуг.
Для профессионального образования в целом, а для системы НПО в особенности, крайне важно создание и развитие социального партнерства, организация постоянного взаимодействия между училищами, лицеями, работодателями, общественными организациями, органами по труду и занятости на взаимовыгодной и равноправной основе. Социальное партнерство для НПО – это особый вид взаимодействия образовательных учреждений с субъектами рынка труда, региональными органами исполнительной власти, нацеленный на максимальное согласование и реализацию интересов всех участников данного процесса.
Высокая стоимость профессионального образования мотивирует к социальному партнерству, ибо невозможность одного социального партнера в лице государства оплатить всю стоимость профессионального обучения является основанием диверсификации видов затрат среди заинтересованных социальных партнеров. Установлена и обратная закономерность, чем ниже общая стоимость профессионального образования, тем выше возможность только государства по ее оплате.
Отсутствие весомой спонсорской поддержки образования со стороны отечественных предпринимателей явление вполне закономерное. При современной системе налогообложения у потенциальных инвесторов нет заинтересованности финансирования учебных заведений. Во всяком случае не вызывает сомнений, что до тех пор, пока не будет создана продуманная система налоговых льгот для производителей, вкладывающих средства в образование, значимых поступлений спонсорской помощи в образование ждать не приходится. Между тем налоговые льготы для спонсоров и вообще инвесторов, вкладывающих средства в развитие образования, вещь вполне привычная в мировой практике. С помощью продуманной системы налоговых льгот можно обеспечить существенное дополнение к бюджетному финансированию образования и тем самым без излишней централизации создать для этой сферы устойчивое поступление денежных средств.
Экономическая политика администрации учреждений НПО должна учитывать интересы трех субъектов отношений: государства, как собственника государственного имущества и гаранта бесплатного образования, образовательного учреждения как самостоятельного, самодостаточного и саморазвивающегося учреждения (некоммерческой организации) и работников образовательного учреждения как личностей со своими потребностями и интересами. На языке экономики это означает, что государство вправе требовать от образовательных учреждений определенную часть их доходов от внебюджетной деятельности направлять на обеспечение бесплатного образования, т.е. образовательное учреждение обязано за счет своей части доходов обеспечить пополнение бюджетной системы образовательного учреждения для его содержания и стратегического развития. Педагогический коллектив должен иметь вознаграждение за свой труд, достаточное для удовлетворения возрастающих личных потребностей, а также благоприятную инфраструктуру в образовательном учреждении, в том числе и социальную.
В условиях реформирования образования и неустойчивой экономической ситуации в России важное значение приобретает стабильность финансового обеспечения образовательного процесса в учебных заведениях. Следует отметить, что в настоящее время система образования все больше ориентирована на рыночные формы ведения хозяйства. Однако бюджетные средства крайне ограничены и не всегда доступны, поскольку образовательные учреждения осваивают новую для себя миссию – наиболее полное удовлетворение возрастающих потребностей в образовательных услугах. Поэтому выявление и учет запросов различных категорий заказчиков становится обязательным условием деятельности большинства образовательных организаций. В связи с этим руководитель образовательного учреждения становится менеджером, который должен владеть навыками организации самостоятельной экономической деятельности.
Следует отметить, что рейтинг образования достаточно высок. Сейчас в нашем обществе после некоторого спада популярности образование вновь становится безусловной ценностью. Результаты социологического исследования [59] показывают: при любом уровне семейного бюджета значительная часть его тратится на обучение детей. Сколько бы денег семья не имела, определенную часть из них она готова отдать на образование. Образование, как спектр умений и навыков, которыми овладевает ребенок, современные родители начинают рассматривать как базу для возможной успешной карьеры в будущем.
В условиях рыночной экономики все большее значение приобретает профессиональное управление финансами (финансовый менеджмент). Поэтому актуальной для учреждений НПО становится задача выделения ключевых, системообразующих факторов финансовой политики в условиях нестабильного социально-экономического окружения. Другой немаловажный аспект – безусловная интеграция финансовой стратегии в качестве основной подсистемы концепции управления образовательным учреждением, направленной на достижение его стратегических целей. Опыт работы профессионального лицея № 31 г. Вологды свидетельствует о положительном влиянии такого подхода на динамику его развития. Так, стратегическое решение о направлении наибольшей части внебюджетных средств на реинвестирование (на интенсивное развитие материально-технической базы) предопределило возможность открытия в лицее ряда специальностей, пользующихся рыночным спросом, а это, в свою очередь, увеличило доходы образовательного учреждения с 690,2 тыс. руб. в 1997 г. до 2900,0 тыс. руб. в 2003 г., т.е. в 4 раза.
В управлении финансами в образовательном учреждении в условиях становления рыночной экономики необходимы радикальные изменения в части определения принципов и показателей оценки его активов, четкого представления о состоянии материально-технической базы, контроля за целевым и эффективным использованием ресурсов учебного заведения. Достижение максимальной прибыли возможно за счет введения дополнительных направлений и видов внебюджетной деятельности, оптимального распределения по ним ограниченных ресурсов образовательного учреждения, а также увеличения объемов работ. Полученная прибыль реинвестируется в учебное заведение в соответствии с избранной стратегией его развития.
На конечный результат деятельности учреждений НПО, их стабильность и развитие воздействуют факторы рынка и предпринимательской среды, которые характеризуются степенью развития рыночных отношений. Поэтому наиболее «экономически продвинутые» учебные заведения ведут мониторинг финансовой деятельности, включающий:
– разработку программ маркетинга на основе постоянно проводимых маркетинговых исследований;
– достижение объективных, устойчивых и нарастающих финансовых показателей;
– оперативное финансовое управление, включая контроль за результатами хозяйственной деятельности.
Сущность стратегического управления заключается в анализе внешней среды и определении места в ней системы НПО в целом и отдельного образовательного учреждения; в конкретизации их основной цели функционирования путем определения видов образовательной и производственной деятельности, осуществляющих образовательным учреждением; в разработке приемов и способов эффективного сочетания и использования ресурсов, обеспечивающих возможность достижения стратегических целей учебного заведения.
Под экономической стратегией мы понимаем определение направления экономической деятельности образовательных учреждений с ориентацией на финансовые возможности. Следуя ему, учебные заведения решают задачу относительно поведения, как во внутренней, так и во внешней среде, реализация которого находит отражение в экономических показателях. При этом экономическая стратегия обеспечивает эффективное достижение и поддержание конкурентного преимущества образовательного учреждения в долгосрочной перспективе.
Содержание экономической стратегии раскрывается в описании ее составляющих, ориентированных на внешнюю и внутреннюю сферы деятельности образовательного учреждения:
– реализуемые во внутренней сфере: снижение затрат в учебно-производственной деятельности, стимулирование инженерно – педагогического персонала, совершенствование управления денежными средствами;
– реализуемые во внешней среде: товарная ориентация, ценообразование, взаимодействие образовательного учреждения с рынками ресурсов и предприятиями.
На рис. 3.3 представлен алгоритм формирования и оценки экономической стратегии образовательного учреждения, занимающей центральное место в системе управления, правильный выбор которой способствует повышению конкурентоспособности учреждений системы НПО. На первом этапе необходимо провести финансовый анализ как основу оценки эффективности действующей в образовательном учреждении стратегии. Второй этап включает формирование экономической стратегии образовательного учреждения. Третий – заключается в выборе стратегии, являющейся фундаментом для составления бюджетов и формирования на их основе экономических прогнозных показателей на четвертом этапе рассматриваемого алгоритма, поскольку главный критерий качества экономической стратегии – экономические результаты развития образовательного учреждения. Пятый этап алгоритма – оценка эффективности экономической стратегии, когда измеряют и оптимизируют доход, прибыль, убытки и др. Она основывается на достаточно полной информации, полученной на четвертом этапе рассматриваемого алгоритма, и состоит в определении последствий выбранной стратегии. Главным критерием оценки является достижение целей образовательного учреждения. Наряду с этой оценкой, поскольку стратегии реализуются в условиях риска, необходимо определить его уровень. Последний – шестой этап алгоритма позволяет осуществить окончательный выбор стратегии на основании максимизации доходов при заданных ограничениях на объем затрат и уровень риска.
Рис. 3.3. Алгоритм формирования и оценки эффективности экономической стратегии образовательного учреждения
Предложенный алгоритм формирования, оценки и выбора экономической стратегии может найти практическое применение при разработке бизнес – планов (планов финансового оздоровления) образовательных учреждений НПО в регионе.
Для обеспечения эффективности управления финансово-хозяйственной деятельностью образовательного учреждения по инициативе администрации может действовать, если это предусмотрено в уставе, экономический совет, главными задачами которого являются:
– осуществление контроля за рациональным использованием бюджетных ассигнований и внебюджетных поступлений;
– оценка эффективного использования производственных мощностей и площадей;
– определение рынка сбыта производственной продукции и услуг;
– участие в разработке пакета заказов на виды работ и услуг;
– поиск деловых контактов с предприятиями, организациями, частными лицами с целью расширения и улучшения подготовки кадров и получения дополнительных доходов;
– составление сметы доходов и расходов на календарный год согласно утвержденных научно – обоснованных нормативов;
– планирование финансово-хозяйственной деятельности структурных подразделений.
Решая проблему повышения эффективности использования ресурсов учреждений НПО, предлагаем осуществлять следующие мероприятия:
– выделить структурные подразделения по их функциональному назначению;
– определить их целевую направленность;
– планировать показатели финансово-хозяйственной деятельности структурных подразделений;
– вести учет и оценку их финансово-хозяйственной деятельности на основе плановых отчетных и оценочных показателей, которые находят отражение в лицевых счетах;
– стимулировать материальную заинтересованность сотрудников подразделений в зависимости от личного вклада каждого и конечных результатов труда как учреждения в целом, так и его структурных подразделений.
Таким образом, многоканальное финансирование и усовершенствованная структура управления позволяют охватить все грани учебного процесса, сконцентрировать организационные, финансовые и экономические возможности на повышение качества образовательных услуг и эффективности управления. Внебюджетные доходы обеспечивают финансовую стабильность и оперативную обработку информационных потоков. Использование механизма многоканального финансирования способствует решению задач в области повышения профессионализма инженерно-педагогических кадров, приобретения ими знаний в области образовательного и финансового менеджмента, маркетинга на рынке образовательных услуг.
Учреждения НПО нуждаются в расширении источников финансирования за счет внебюджетных средств, диверсификации направлений и видов внебюджетной деятельности, прежде всего, платных образовательных услуг. Важность расширения внебюджетных источников неоспорима, но они должны лишь дополнять государственные источники, а не заменять их. При этом необходимо совершенствование организационно – экономического механизма деятельности учреждений НПО, с условием сохранения их целостности и образовательной миссии.
3.3. Построение модели управления начальным профессиональным образованием в регионе
Современный этап развития экономики характеризуется становлением рыночных отношений и проявлением инициативы, предприимчивости руководителей и специалистов, возросшей потребностью повышения эффективности деятельности образовательных учреждений, их кооперации и интеграции. Это обусловливает принципиально новые подходы к управлению НПО в регионе, современным образовательным учреждением, приведение их в соответствие с требованиями времени и ближайшей перспективы.
В соответствии с Концепцией модернизации Российского образования до 2010 г. в целом возникла потребность в формировании оптимальной модели управления начальным профессиональным образованием. При этом ключевыми позициями модернизации являются:
– изменение отношения общества и государства к педагогическим кадрам;
– изменение финансирования системы образования;
– возрождение целостной системы воспитания как определяющей части образования;
– изменение содержания образования;
– определение критериев оценки деятельности образовательных учреждений.
Эффективность функционирования образовательных учреждений существенным образом связана с совершенствованием форм и методов управления, с решением вопросов специализации и интеграции, с разработкой оптимальных моделей организационных структур управления. Одним из наиболее сложных и противоречивых процессов рыночной экономики является преобразование организационных структур управления и их адаптация к реальным условиям региональной образовательной системы.
Одна из задач радикальной экономической реформы состоит в том, что, упразднив административно – хозяйственное вмешательство, самостоятельное управление деятельностью позволит самим образовательным учреждениям определить формы хозяйственных формирований, систему взаимоотношений с партнерами, структуру управления ими.
Особое значение придается разделению функций между заместителями директора по учебной, учебно-производственной и научной работе, которые организуют и контролируют образовательные и научные процессы как таковые, без разграничения их на бюджетную и внебюджетную сферу деятельности (приложение 6).
Возникшая конкуренция на рынке образовательных услуг адекватна подбору соответствующих форм и методов управления, подбору квалифицированных специалистов, которые способны выработать такие модели поведения работников, позволяющие им осуществлять управление в условиях изменения рыночных отношений. В этой связи важнейшая задача менеджмента для системы НПО состоит в создании организационной культуры и инновационных условий для реализации выявленных резервов эффективности. Вместе с тем система управления должна обладать творческим потенциалом, способностью к саморегулированию, самосовершенствованию и быть направленной на широкое применение новых высокоэффективных организационных форм и методов управления, технологий, научных достижений. Рациональное использование в системе НПО возможностей предпринимательства, производственного потенциала и квалификации специалистов в рыночных условиях позволят образовательным учреждениям эффективно решать сложные образовательные, производственные и хозяйственные проблемы.
Исходя из многоплановости и сложности проблемы развития предпринимательства и использования маркетинга в системе НПО, деятельность по освоению навыков изучения рынка и воздействию на потребителя, развития культуры предпринимательства и т.п. целесообразно осуществлять в несколько этапов:
– на первом этапе – определить структуру и функции маркетинга (например, расширение спектра образовательных услуг, увеличение объема продаж продукции, изготовленной в ученических мастерских);
– на втором этапе – разработать и осуществить программу маркетинга; роль и способы исследования рынка, планирование каналов продаж изготовленной продукции, организация и формирование покупательского спроса на продукцию и услуги, ассортиментная политика, определение емкости рынка, исследование конкуренции и конкурентоспособности и т.д.;
– на третьем этапе – освоить принципы менеджмента, что требует дополнительных исследований по мере решения проблем маркетинговой деятельности образовательного учреждения на региональном уровне. Поэтому, как показали исследования, необходимо ввести централизацию ряда функций региональному Совету руководителей учебных заведений системы НПО.
Целесообразно в рамках образовательных учреждений собрать воедино товарно-финансовые потоки, наладить формирование бюджета учебных заведений, стабилизировать экономику производственной деятельности, обеспечить снижение себестоимости продукции и услуг, улучшить их качество. Это позволит направить имеющиеся ресурсы на развитие материально – технической базы и освоение новых технологий в образовании.
На основании результатов анализа социально-экономического развития НПО в Вологодской области выявлены следующие основные проблемы его дальнейшего развития. Их можно условно подразделить на два блока.
Социальные проблемы:
1. Демографическая. Наметилась устойчивая тенденция естественного сокращения количества населения в области и возникла угроза деградации трудовых ресурсов.
2. Рост заболеваемости. Особенно социальные заболевания (туберкулез, наркомания, токсикомания и т.п.).
3. Экономика не создает условий для воспроизводства стратегически важных высококвалифицированных человеческих ресурсов. Обусловлено это низким уровнем жизни работников образования; недостаточным количеством рабочих мест для квалифицированного труда, «бегством» квалифицированных кадров, высоким средний возрастом в реальном секторе экономики.
4. Недостаток доходов при возрастающих расходах. Низкий уровень доходов населения при высокой дифференциации населения по доходам и по отраслям экономики.
Производственные проблемы:
1. Структурный кризис. Все возрастающее старение основных фондов и, как следствие, всей инженерной инфраструктуры, опережающий рост затрат на капитальный ремонт.
2. Угроза деградации социальной сферы и инженерной инфраструктуры. Действующий механизм возмещения текущих затрат на содержание объектов социальной сферы, с одной стороны, и механизм программно – целевого финансирования их капитального строительства и инженерной инфраструктуры, с другой стороны, не обеспечивают в регионе потребности воспроизводства основных производственных фондов.
3. Возрастание нагрузки на территориальный бюджет. Это происходит вследствие недопустимой уже изношенности непроизводственных фондов и инженерной инфраструктуры; возрастания расходов на социальные мероприятия, которые вошли в противоречие с возможностями бюджета.
Полагаем, что только системный подход к НПО, обладая адаптационными способностями, мог бы содействовать гибкому реагированию системы на изменение условий воспроизводства рабочей силы и конъюнктуры рынка с учетом интересов общества в лице государственных органов управления НПО в целом, каждым его звеном и отдельным работником образовательного учреждения. Вышеизложенное в равной степени относится к региональной системе НПО, организационно-экономический механизм которого может быть представлен как совокупность условий, форм, методов, инструментов хозяйствования и управления образовательным учреждением.
В современных условиях рыночного развития необходимость формирования нового организационно-экономического механизма функционирования региональной системы НПО требует, в свою очередь, нестандартных подходов к процессу управления. Как уже отмечалось, учебные заведения НПО выходят на различные рынки, в т.ч. и на товарные для воспроизводства своей учебно-материальной базы и реализации товаров, производимых в ходе учебного процесса. Однако еще немногие профессиональные училища и лицеи освоили рынок ценных бумаг, что при хорошо поставленном финансовом маркетинге приносит существенные дивиденды. Таким образом, особое место в системе рынков для учебных заведений НПО должен занимать рынок платных образовательных услуг, как основной источник наращивания внебюджетных доходов.
Следует отметить, что развитие платных образовательных услуг имеет свою специфику, обусловленную такими обстоятельствами, как:
– значительное увеличение доходов отдельных групп населения;
– профиль учебного заведения, виды и спектр предоставляемых образовательных услуг;
– социальный престиж учебного заведения среди населения.
С учетом этих обстоятельств каждому образовательному учреждению следует формировать Свою стратегию работы на рынке платных образовательных услуг. Совершенствуя организационно-экономический механизм функционирования системы НПО, требуется постоянно анализировать результаты нововведений, оценивать их экономическую эффективность и социальные последствия, проводя на этой основе поиск новых вариантов решений в части создания финансово-хозяйственных механизмов деятельности образовательных учреждений, позволяющих последовательно наращивать материальное обеспечение учебных заведений, повышать качество их работы.
Система управления НПО претерпела серьезные преобразования и стала более сложной. Различные по природе источники финансирования государственных учреждений профессиональной школы (бюджетные и внебюджетные) и различные методы управления (регулирование в бюджетной сфере и рынок во внебюджетной) предопределяю? двойственную структуру управления в образовательном учреждении.
Бюджетные и внебюджетные сферы характеризуются противоположными типами экономических связей – прямыми и опосредованными. Бюджетная – предполагает подчинение регулирующим воздействиям, ограничение свободы выбора, единообразие и стандартизацию. Для внебюджетной – более характерно многообразие и многовариантность экономических действий и потребностей, гибкое оперативное изменение. Таким образом, соотношение бюджетной и внебюджетной сфер представляет собой единство противоположностей и главной задачей образовательных учреждений становятся реализация этого единства в структуре управления.
Организационно – экономический механизм адаптирует государственные учебные заведения системы НПО к рыночной экономике, так как он регулирует их деятельность во всех проявлениях (образовательные услуги, учебно-производственная и предпринимательская деятельность), распределение доходов от нее. Реально функционируя в профессиональном лицее № 31 г. Вологды с 1996 г., сформированный организационно-экономический механизм показал свою устойчивость и эффективность, поскольку он обладает следующими особенностями:
– ориентирован на традиционные структуры управления для системы НПО;
– требует незначительного роста персонала в административном звене;
– ориентирован на различные виды деятельности образовательных учреждений;
– позволяет формировать более устойчивую финансовую систему образовательных учреждений (бюджетные плюс внебюджетные средства).
Из общего понимания сущности организационно-экономического механизма образовательной системы следует, что основу его структуры составляют три взаимосвязанных блока, каждый из которых, в свою очередь, можно рассматривать как механизм со свойственными ему формами, методами, средствами. Это сущность и содержание начального профессионального образования, достаточная для самореализации образовательных услуг система финансирования; оптимальная и эффективная система управления НПО в регионе и в отдельном образовательном учреждении.
Одним из важных условий функционирования региональной системы НПО безусловно является ее финансовое обеспечение, так как многообразие его источников для образовательных учреждений дает основание предполагать насколько сложен их организационно-экономический механизм, который можно рассматривать как совокупность взаимосвязанных экономических и организационно-правовых методов, с помощью которых администрация учебных заведений как субъект управления регулирует интересы государства и собственные с интересами объектов управления (структурных подразделений, коллектива в целом или отдельных работников).
Одной из важнейших задач для учреждений НПО является определение размеров бюджетного финансирования на основе нормативов, отражающих общественно-необходимые для подготовки рабочих затраты и учитывающих специфику региона и образовательных учреждений. Поэтому, наряду с прямым бюджетным финансированием образовательных учреждений в регионе могут быть реализованы иные меры по укреплению и расширению финансовой базы профессиональной школы. К мерам косвенного финансирования, в частности, можно отнести следующие:
– предоставление учреждениям НПО налоговых, коммуникационных, транспортных и других региональных льгот;
– предоставление налоговых льгот инвесторам, вкладывающим средства в развитие региональной системы НПО;
– предоставление финансовых льгот непосредственно обучаемым. Вышеизложенное предопределяет многоканальность движения
бюджетных средств в системе НПО. В решении проблем финансирования региональной профессиональной школы помимо бюджетных средств заметную роль играет самостоятельная производственно-хозяйственная и предпринимательская деятельность в разрешенных законодательством видах и формах.
Объективная необходимость формирования нового организационно-экономического механизма функционирования региональной системы НПО требует новых подходов к процессу управления. Исследования показали, что в связи с создавшимися сложными условиями рыночного функционирования учреждений НПО возникла необходимость создания в регионе коллективного органа управления, отстаивающего в регионе общие интересы всей системы и конкретного образовательного учреждения. Для этой цели в области организован Совет директоров образовательных учреждений НПО.
Основными направлениями деятельности Совета руководителей учреждений НПО в современных условиях должны стать:
– взаимодействие с региональными органами государственной власти, департаментом образования, с работодателями и их организациями, с общественными объединениями в целях защиты как общих интересов системы, так и отдельного образовательного учреждения;
– координация деятельности руководителей учреждений НПО в регионе, организация взаимной помощи;
– организация маркетинговых исследований в области образовательных услуг и мониторинг рынка труда в регионе;
– поддержка образовательных учреждений в их инновационной деятельности;
– формирование позитивного общественного мнения об учреждениях НПО в регионе;
– привлечение социальных партнеров к соучредительству учреждений профессионального образования;
– внесение предложений в региональный перечень профессий и специальностей, востребованных на местном рынке труда.
Для реализации обозначенных выше направлений региональный Совет руководителей учреждений НПО должен быть независимым, более того, этому может способствовать его статус «общественной организации», т.к. в соответствии со ст. 8 Федерального закона «Об общественных организациях» он в этом случае не подлежит обязательной регистрации.