II. Для городов и населенных пунктов области коэффициент экологической ситуации и экологической значимости атмосферного воздуха, устанавливается в зависимости от состояния воздушного бассейна и имеет величину – 1,9, за исключением городов и населенных пунктов, в которых для природопользователей установлены повышенные коэффициенты.
      Коэффициент 2,28 установлен для городов: Люберцы, Подольск, Электросталь, Щелково, Балашиха, Клин, Чехов, Ступино, Воскресенск, Рошаль, Хотьково, Электроугли, пос. Ст. Купавна.
      Коэффициент 2,09 установлен для городов: Загорск, Калининград, Ногинск, Кашира, Химки, Раменское, Мытищи, Красногорск, Видное, Лобня, Лыткарино, Долгопрудный, Жуковский, Лосино-Петровский, Домодедово, Дзержинский, Клиновск, Троицк, Апрелевка, Егорьевск, Орехово-Зуево.
      Коэффициент 1,995 установлен для городов: Коломна, Талдом, Волоколамск, Щербинка, Луховицы, Шатура, Электрогорск, Реутов, Ликино-Дулево, Одинцово, Железнодорожный, Ивантеевка, Наро-Фоминск, Протвино, Краснозаводск, Красноармейск, Серпухов.
      III. Коэффициент экологической ситуации и экологической значимости для почвы при загрязнении ее отходами установлен в размере 1,6.
      В примечании к этому решению Мособлисполкома сказано: По предложению городских и районных комитетов по охране природы для природопользователей, расположенных на территории национальных парков, особо охраняемых и заповедных территориях, а также на территориях, включенных в международные конвенции, Мособлприродой коэффициент экологической ситуации и экологической значимости атмосферного воздуха, водных объектов и почвы могут быть увеличены в 2 раза (к базисному).
      Постановлением администрации Московской области № 119 от 12.07.93 г. "Об утверждении нормативов платы за загрязнение окружающей среды" с 1.01.93 г. введен в целом для Московской области коэффициент экологической ситуации воздушного бассейна, равный 2,28.
      Последующим Постановлением Главы Администрации Московской области от 23 января 1995 г. № 4 "Об индексации платы за загрязнение природной среды в 1995 г." для особо охраняемых территорий принимаются коэффициенты экологической ситуации и экологической значимости: атмосферного воздуха – 4,56, водных объектов – 2,48, почвы – 3,2.
      Во исполнение положений Закона "Об охране окружающей природной среды" Правительство Российской Федерации приняло постановление от 28 августа 1992 г. № 632 "Об утверждении порядка определения платы и ее предельных размеров за загрязнение окружающей природной среды, размещение отходов, другие виды вредного воздействия". Одновременно утверждены новые базисные ставки платежей за выбросы, сбросы загрязняющих веществ и размещение отходов. Эти платежи в соответствии с утвержденным Порядком также подразделяются на две группы:
      норматив платы за сброс 1 т загрязняющих веществ в пределах допустимых нормативов выбросов;
      норматив платы за сброс 1 т загрязняющих веществ в пределах установленных лимитов (временно согласованных нормативов выбросов).
      Отдельные размеры платежей установлены за размещение отходов и сбросы загрязняющих веществ в водоемы.
      Базовые нормативы платы за загрязнение окружающей среды 1992 г. существенно повышены против базовых ставок 1991г. (табл. 33,34).
      Базовые нормативы платы за загрязнение окружающей природной среды умножаются на коэффициент экологической ситуации и экологической значимости.
      В связи с изменением уровня цен на природоохранное строительство и природоохранные мероприятия, а также учитывая предложения Минприроды России, согласованные с Минэкономикой России (письмо Минприроды от 22 декабря 1994 г. № 01 -15/29-3659) Постановлением Главы Администрации Московской области от 22 января 1995 года № 4 "Об индексации платы за загрязнение природной среды в 1995 г." распространен с 1 января 1995 г. на территории Московской области коэффициент платы за загрязнение окружающей природной среды равный 17 к нормативам платы за выбросы загрязняющих веществ в окружающую природную среду, размещение отходов на территории Московской области.
      Кроме того, базовые нормативы платы за загрязнение окружающей природной среды Минприроды России по согласованию с Минэкономики России и Минфином России письмом от 14 декабря 1995 г. с 1 января 1996 г. на территории Российской Федерации коэффициент индексации платы за загрязнение окружающей природной среды принят в размере до 35. Коэффициенты индексации платы применяются к утвержденным Минприроды России и согласованным с Минэкономики России и Минфином России от 27 ноября 1992 г. базовым нормативам платы за:
      выбросы в атмосферу загрязняющих веществ от стационарных и передвижных источников загрязнения в пределах допустимых нормативов выбросов, в пределах установленных лимитов (временно согласованных нормативов выбросов) и за превышение лимитов;
      сбросы загрязняющих веществ в поверхностные и подземные водные объекты в пределах допустимых нормативов сбросов, в пределах установленных лимитов (временно согласованных нормативов выбросов) и за превышение лимитов;
      размещение отходов.
     
      Таблица 33
      Базовые нормативы платы за выбросы загрязняющих веществ1991–1993 гг.1
     
           
      1 В числителе – базовые цены 1993 г., в знаменателе – базовые цены 1991 г.
     
      Федеральный коэффициент (17), установленный в 1995 г. письмом от 22 декабря 1994 г. № 01-15/29-3659 Минприроды России в расчетах не применяется (Письмо Государственной налоговой службы Российской Федерации от 5 января 1996 г. № НП-4-04/2Н).
     
      Таблица 34
      Нормативы платы за размещение отходов1, руб/т
     

Виды отходов

1991 г.

1993 г.2

А. Отходы, являющиеся вторичными

материальными ценностями

по прейскуранту

оптовых цен

 

Б. Отходы, не являющиеся вторичными

материальными ресурсами

I класс токсичности – чрезвычайно опасные

 

 

100

 

 

14000

II класс токсичности – высоко опасные

50

6000

III класс токсичности – умеренно опасные

30

4000

IV класс токсичности – малоопасные

10

2000

Нетоксичные отходы добывающей

промышленности

 

 

2,5

Нетоксичные отходы перерабатывающей

промышленности

 

 

115руб/м3

      1 Базовые нормативы платы, которые подлежат повышению на коэффициенты индексации.
      2 В соответствии с постановлением Правительства Российской Федерации от 3 августа 1992 г. № 545 "Об утверждении Порядка разработки и утверждении экономических нормативов выбросов и сбросов загрязняющих веществ в окружающую природную среду, лимиты использования природных ресурсов, размещения отходов" лимиты размещения отходов устанавливают объемы их складирования, места размещения, предельные размеры выделяемой площади для складирования, способы и условия хранения отходов и другие показатели, связанные с предотвращением или ограничением отрицательного влияния на состояние окружающей природной среды и условия жизни населения.
     
      В данном письме сказано, что коэффициент индексации платы в 1996 году рассчитывается республиками в составе Российской Федерации, краями, областями, автономными образованиями, г.г. Москва и Санкт-Петербург в соответствии с пунктом б Порядка регулирования нормативов платы за загрязнение окружающей природной среды с учетом изменения уровня цен, утвержденного Минприроды России 3 августа 1993 г. № 01-16/65-4244. Если расчетный территориальный коэффициент не превышает 35, в этом случае органы исполнительной власти утверждают его самостоятельно, если свыше 35, то материалы представляются на утверждение в Минприроды России и согласование с Минэкономики России и Минфином России на основании пункта вышеуказанного Порядка.
      Областная Администрация Московской области увеличила коэффициент индексации платы за загрязнение окружающей природной среды до 35. Вероятно, по такому же пути пойдут и остальные регионы России.
      Постановлением Правительства РФ от 28.08.92 г. № 632 утвержден Порядок определения платы и ее предельных размеров за загрязнение окружающей среды, размещение отходов и другие виды вредного воздействия.
      Данным постановлением предусматривается, что Министерство экологии и природных ресурсов Российской Федерации по согласованию с Министерством экономики и Министерством финансов Российской Федерации может вносить уточнения в указанные нормативы платы и коэффициенты в связи с изменением экологической ситуации в отдельных регионах и уровня цен, а также при установлении новых видов загрязняющих веществ и вредных воздействий на окружающую среду.
      Министерство экологии и природных ресурсов Российской Федерации по согласованию с Министерством экономики Российской Федерации и Министерством финансов Российской Федерации разрабатывает предложения по предельно допустимым размерам платы за загрязнение окружающей природной среды; дифференцированным с учетом экономических особенностей отдельных отраслей народного хозяйства.
      Органы исполнительной власти республик в составе Российской Федерации, краев, областей, г.г. Москва и Санкт-Петербург, автономных образований:
      а) с участием территориальных органов Министерства экологии и природных ресурсов Российской Федерации устанавливают дифференцированные ставки платы за загрязнение окружающей природной среды на основании утвержденных нормативов платы и коэффициентов, учитывающих экологические факторы, а также осуществляют корректировку размеров платежей природопользователей с учетом освоения ими средств на выполнение природоохранных мероприятий и зачисление этих средств в счет указанных платежей;
      б) по согласованию с территориальными органами Министерства экологии и природных ресурсов Российской Федерации и Государственного комитета санитарно-эпидемиологического надзора могут понижать размеры платы за загрязнение окружающей природной среды или освобождать от нее отдельные организации социальной и культурной сферы, а также организации, финансируемые из республиканского бюджета Российской Федерации, республиканских бюджетов республик в составе Российской Федерации бюджетов национально-государственных и административно-территориальных образований Российской Федерации.
      В Порядке определения платы и ее предельных размеров за загрязнение окружающей природной среды, размещение отходов, другие виды вредного воздействия предусмотрены следующие положения.
      Данный Порядок распространяется на предприятия, учреждения, организации, иностранных юридических и физических лиц, осуществляющих любые виды деятельности на территории Российской Федерации, связанные с природопользованием (в дальнейшем именуются – природопользователи), и предусматривает взимание платы за следующие виды вредного воздействия на окружающую природную среду, перечисленные на с 225.
      Базовые нормативы платы устанавливаются по каждому виду загрязняющего вещества (отхода), с учетом вредного воздействия и с учетом степени опасности их для окружающей природной среды и здоровья населения.
      Для отдельных регионов и бассейнов рек устанавливаются коэффициенты к базовым нормативам платы, учитывающие экологические факторы: природно-климатические особенности территорий, значимость природных и социально-культурных объектов.
      Дифференцированные ставки платы определяются умножением базовых нормативов платы на коэффициенты, учитывающие экологические факторы.
      Плата за загрязнение окружающей природной среды в размерах, не превышающих установленные природопользованием предельно допустимые нормативы выбросов, сбросов загрязняющих веществ, объемы размещения отходов, уровни вредного воздействия, определяются путем умножения соответствующих ставок платы на величину указанных видов загрязнения и суммирования полученных произведений по видам загрязнения.
      Плата за загрязнение окружающей природной среды в пределах установленных лимитов определяется путем умножения соответствующих ставок платы на разницу между лимитными и предельно допустимыми выбросами, сбросами загрязняющих веществ, объемами размещения отходов, уровнями вредного воздействия и суммирования полученных произведений по видам загрязнения.
      Плата за сверхлимитное загрязнение окружающей природной среды определяется путем умножения соответствующих ставок платы за загрязнение в пределах установленных лимитов на величину превышения фактической массы выбросов, сбросов загрязняющих веществ, объемов размещения отходов, уровней вредного воздействия над установленными лимитами, суммирования полученных произведений по видам загрязнения и умножения этих сумм на пятикратный повышенный коэффициент.
      В случае отсутствия у природопользователя оформленного в установленном порядке разрешения на выброс, сброс загрязняющих веществ, размещение отходов вся масса загрязняющих веществ учитывается как сверхлимитная. Плата за загрязнение окружающей природной среды в таких случаях определяется в соответствии с вышестоящим пунктом (предыдущим пунктом).
      Платежи за предельно допустимые выбросы, сбросы загрязняющих веществ, размещение отходов, уровни вредного воздействия осуществляются за счет себестоимости продукции (работ, услуг), а платежи за превышение их – за счет прибыли, остающейся в распоряжении природопользователя.
      Предельные размеры платы за загрязнение окружающей природной среды сверх предельно допустимых нормативов устанавливаются от прибыли, остающейся в распоряжении природопользователя, дифференцированно по отдельным отраслям народного хозяйства с учетом их экономических особенностей.
      Если указанные платежи, определенные расчетно в соответствии с настоящим "Порядком", равны прибыли, остающейся в распоряжении природопользователя или превышают ее, то специально уполномоченными государственными органами в области охраны окружающей природной среды, органами санитарно-эпидемиологического надзора и соответствующими органами исполнительной власти рассматривается вопрос о приостановке деятельности соответствующего предприятия, учреждения, организации.
      Средства, взимаемые за загрязнение окружающей природной среды, в соответствии с Законом РСФСР "Об охране окружающей природной среды", перечисляются природопользователями в бесспорном порядке в размере 90% на специальные счета внебюджетных государственных экологических фондов и 10% в доход республиканского бюджета Российской Федерации для финансирования деятельности территориальных органов государственного управления в области охраны окружающей природной среды. По данным Госналогслужбы России в экологические фонды в 1993 г. поступило 26490 млн руб. и в 1994 г. 202749 млн руб.
      Перечисление средств осуществляется природопользователями в сроки, установленные территориальными органами Министерства экологии и природных ресурсов Российской Федерации. По истечении установленных сроков суммы платежей взыскиваются с природопользователей в безакцептном порядке.
      Внесение платы за загрязнение окружающей природной среды не освобождает природопользователей от выполнения мероприятий по охране окружающей среды и рациональному использованию природных ресурсов, а также от возмещения в полном объеме вреда, причиненного окружающей природной среде, здоровью и имуществу граждан, народному хозяйству загрязнением окружающей природной среды в соответствии с действующим законодательством.
      Для определения объемов загрязняющих веществ и платежей за их выброс на каждом предприятии составляется экологический паспорт предприятия, организации, учреждения. Для его составления разработаны "Методические рекомендации по заполнению и ведению экологического паспорта предприятия" (ГОСТ 17.0.0.04-90), утвержденные начальником Главного управления научно-технического прогресса и экономических нормативов Государственного комитета СССР по охране природы. В данных рекомендациях дано подробное пояснение по расчету объемов выбросов загрязняющих веществ и их оценке.
      Количество загрязняющих веществ по видам определяется посредством инвентаризации источника загрязняющих веществ предприятия: отдельные станки, котельные, транспортные средства и т. д. по соответствующим нормативам.
      Для предприятия составляется проект нормативов предельно-допустимых (ПДВ) и временно-согласованных выбросов (ВСВ) вредных веществ по данному предприятию.
      Количество загрязняющих веществ, отходящих от источника выделения, определяется для каждого источника по соответствующим формулам. Полученные данные инвентаризации источников загрязняющих веществ заносятся в "Бланк инвентаризации источников выбросов загрязняющих веществ в атмосферу" – форма № 1 воздух.
      В экологическом паспорте предприятия указывается перечень и объемы загрязняющих веществ, выбрасываемых на данном предприятии, и размер платы за эти выбросы по установленным нормативам.
      Экологический паспорт предприятия, как правило, предприятием не составляется из-за сложности его составления. Он составляется коммерческой организацией, имеющей на эти действия лицензию.
      Экологический паспорт представляется в районное отделение охраны окружающей среды и природных ресурсов для проверки расчетов и согласования. Затем экологический паспорт направляется в Областной Комитет охраны окружающей среды и природных ресурсов, который дает разрешение на выбросы указанных в экологическом паспорте объемов загрязняющих веществ в качестве предельно-допустимых выбросов (ПДВ). Такое разрешение вправе дать и районная организация охраны окружающей среды и природных ресурсов, если она получит разрешение на такое заключение от Областной организации Минприроды России. В Положении о Московском областном комитете по охране окружающей среды и природных ресурсов такое право для районных организаций не оговорено.
      Предприятие оплачивает работу по составлению экологического паспорта по договоренности с коммерческой организацией. При выдаче разрешения на выбросы отравляющих веществ областная организация охраны окружающей среды и природных ресурсов получает от предприятия сумму в размере 10% договорной стоимости составления экологического паспорта коммерческой организацией.
      Экологический паспорт подписывается руководителем предприятия и руководителем районной организации охраны окружающей среды и природных ресурсов. В последующие годы экологический паспорт уточняется, и в него вносятся соответствующие изменения.
      В заключение следует отметить, что введение платежей за выбросы в природную среду отравляющих веществ создает реальные предпосылки для снижения этих выбросов: Однако введенные экономические меры по защите природной среды еще несовершенны и нуждаются в совершенствовании в целях повышения их эффективности.
      Борьба с загрязнением окружающей природной среды должна вестись одновременно мерами экономического и административного характера. Кроме того, государство должно увеличить ассигнования на строительство очистных сооружений на предприятиях, у которых собственных средств для этой цели недостаточно. В зависимости от обстоятельств государственные ассигнования на природоохранные цели должны выделяться на безвозмездной основе и, в крайнем случае, на льготных условиях.
      Помимо мер экономического и административного воздействия на природопользователей природоохранные органы должны устанавливать предприятиям сроки устранения выбросов отравляющих веществ; при невыполнении предписания природоохранных органов предприятие подлежит закрытию. Только в этом случае общество будет ограждено от воздействия этих отравляющих веществ.
      Кроме того, нелогично предъявлять предприятиям требование платы за те выбросы отравляющих веществ, для которых нет способов их обезвреживания. Например, предприятия платят за потребление автотранспортом бензина и дизтоплива.
      Рассмотрим порядок определения размеров выбросов различных отравляющих веществ и исчисления платы за них на примере конкретного предприятия.
      Приведем для примера расчеты выбросов загрязняющих веществ, произведенные при инвентаризации источников загрязняющих веществ по одному из предприятий Московской области.
      Расчет выбросов загрязняющих веществ от участков металлообработки (пыли металлической)
      Валовой выброс загрязняющих веществ определяется по формуле
     
      где: gic – удельное выделение загрязняющих веществ при работе единицы оборудования (станка) в течение 1 сек/г;
      ti – время работы одной единицы оборудования в день, час;
      n – количество дней работы участка в год.
      Берем для примера токарный станок (1Е-61-ПМ), время работы которого составляет 1 час в сутки. Всего 7 станков.
      gic = 0,008 г /сек
      Мс = 0,08·1·252·Зб00·10-3 =7,258 кг/год
      (0,007 т / год; 0,008 г / сек)
      Расчет выбросов углеводородов при регулировке топливной аппаратуры (цех топливной аппаратуры)
      В цехе один станок (КИ-1574). Время работы 180 часов в год. Расчет выполняется по формуле
      

M = gi·B·l0-3 кг/год,

где: gi – удельный выброс (317 г/сек);

В – расход дизельного топлива за год при проведении испытаний (90 кг).

М = 317 • 90 • 10-3 = 28,53 кг/год = 0,028 т/год.


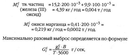
      Максимальный разовый выброс определяется по формуле
     
      где: т – чистое время испытания и проверки в день, час;
      В1 – расход топлива в день, кг
     
      Расчет выброса загрязняющих веществ от электросварки
      Валовой выброс загрязняющих веществ при ручной электросварке определяется по формуле
     
      В – масса расходуемых за год электродов, кг.
      Годовой расход электродов составил 300 кг, в т. ч. электродов марки ОЗС-3 – 200 кг, марки ОЗС-4 – 100 кг.
     
      Удельные выделения загрязняющих веществ (gic)
     

Марка электродов

 

 

Количество выделяющихся веществ в г/кг, израсходованных электродов

Твердые частицы сварочного аэрозоля

ОЗС-3

 

 

Общее количество твердых частиц (пыли)

 

 

в том числе

марганец и его окиси

ОЗС-3

15,2

0,41

ОЗС-4

9,9

1,37


      где. В – максимальное количество электродов, расходуемого в течение рабочего дня, кг (куб. м);
      Т– время, затрачиваемое на сварку в течение рабочего дня, час.
     

     
      Расчет количества вредных веществ, выделяющихся при газовой сварке
      При газовой сварке стали ацетиленокислородным пламенем выделяются оксиды азота в количестве 22 г на 1 кг ацетилена. Из 100 кг карбида выделяется 40,6 кг ацетилена.
      Расчет валового выброса загрязняющих веществ при газовой сварке ведется по той же формуле, что и для электродуговой сварки. Годовой расход карбида составил 682 кг. Выход ацетилена – 276,9 кг. Выбросы окислов азота составляют:
     
      Расчет выбросов углеводородов от автозаправочных станций
      Основными источниками выбросов углеводорода от автозаправок являются резервуары с нефтепродуктами и топливные баки заправляемых автомобилей.
      На территории предприятия расположена современная контейнерно-передвижная автозаправочная станция (КАЗС-2), которая оснащена двумя емкостями для хранения бензина и солярки по 9,5 м3 каждая, а также двумя колонками (колонки "Подольские").
      Валовой выброс определяется по формуле
      

M = (n1·ml + n2 ·m2 + n´1· m´1 + n´2·m´2),

где: n1, n2 – норма естественной убыли бензина при приемке, хранении в осенне-зимний (n1= 0,36 кг/т) и весенне-летний (n2= 0,4 кг/т) периоды;

ml ; m2 – количество бензина, расходуемого в каждый период;

n´1; n´2 – нормы естественной убыли дизтоплива в осенне-зимний (0,01 кг/т) и весенне-летний (0,02 кг/т) периоды;

m´1; m´2 – количество дизтоплива, реализуемого в каждый период.

По данным предприятия:

m1 = 30 т; m2 = 44т;

m´1 = 18 т. m´2 =2 1,7 т.

М = (0,36·30 + 44·0,4 + 0,01·18 + 0,02·21,7)·10-3 = 0,029 т/год, 0,063 г/сек.

.
      Расчет выбросов загрязняющих веществ от подвижных источников
      В расчете рассматриваются пять загрязняющих веществ: оксид углерода (СО), углерод (СН), оксиды азота (в пересчете на диоксид азота), сажа (С), окислы серы (SO2).
      Выбросы i-го вещества одним автомобилем каждой группы в день при выезде с территории предприятия М1 и возврате М11 находим по формуле
     
      Расчет выбросов для легковых машин
      Машины легковые (3 шт.) находятся в закрытом помещении (теплом гараже).
     
      Расчет выбросов загрязняющих веществ для грузовых машин с бензиновыми двигателями, грузоподъемностью от 1 до 3 тонн
     
      Расчет выбросов загрязняющих веществ для автобусов с бензиновыми двигателями, средней категории (1 шт.)
     
      Расчет выбросов загрязняющих веществ для грузовых машин (2 шт) с бензиновыми двигателями, грузоподъемностью от 3 до 6 т
     
     
      Подведем итоговые данные загрязняющих веществ от подвижных источников (табл. 35).
     
      Таблица 35
      Загрязняющие вещества от подвижных источниковтаблица с дробями
     
      Коэффициент одновременности – 0,9, кроме машин, стоящих на открытой площадке. Время разъезда – 1 час.
  
      Расчет выбросов загрязняющих веществ от деревообрабатывающих участков
      Расчет количества выделенной пыли ведется по удельным показателям в зависимости от времени работы каждой единицы оборудования.
      Валовой выброс пыли при каждой операции определяется по формуле
      M = q·T·n·3600·10-3·K кг/год,
      где: q – удельный показатель количества пыли в отходах при работе единицы оборудования в секунду (г);
      Т – время работы станка в день, час; n– количество станков данного типа;
      К – количество дней работы участка в году.
      При распиловке круглых лесоматериалов получается выход древесной пыли, количество которой определяется следующими расчетами.
      Усушка и потери на распил составляют 6% (Норма расхода сырья и материалов в лесной промышленности. М.: Лесн. пром-сть, 1977. С. 87).
      Припуски на усушку – Типовые нормы расхода сырья на изготовление изделий, вырабатываемых из древесины. М., 1977 г., с. 128.
      При влажности 15% абс. и толщине 25 мм припуск на усушку 1,2 мм – 4,88%, при толщине 400 мм припуск 1,7 мм – 4,25%, при толщине 50 мм припуск 2 мм – 4%, при толщине 20 мм припуск 0,9 мм – 4,54%; в среднем припуск составляет – 4,39%. Следовательно, процент выхода пыли составляет 6,00-4,39=1,61%.
     
      Таблица 36
      Результаты инвентаризации источников загрязняющих веществ по предприятию
     

Наименование производства, цеха, участка

 

Наименование

источника загрязнения

атмосферы

 

Наименование

выпускаемой

продукции

 

Время работы

источника

выделения,

часов

 

Наименование

загрязняющего

вещества

 

Код загрязняющего вещества

 

Количество загрязняющих

веществ,

отходящих от

источника

выделения,

т/год

 

в сутки

 

за год

 

Промплощадка I

 

Ремонтно-механические мастерские

Токарный станок

(1Е-61-ПМ)

Металлоизделия

1

252

Пыль

металлическая

2908

0,007

Цех топливной

аппаратуры

Стенд

Топливная аппаратура

2

180

Углеводороды

2754

0,028

Сварочный цех

Электроды,

ацетиленокислородная

сварка металлов

Металлоизделия

1

52

Железа (III) оксид

2735

0,004

Марганца (IV) оксид

0143

0,0002

Окислы азота

0301

0,006

Склад ГСМ

Колонка, баки

Заправка автомашин

1

126

Углеводород

2754

0,029

Автомашины,

автобусы

Автомашины

 

2

504

Окись углерода

0337

0,211

Углеводороды

2654

0,0176

Окись азота

0301

0,00145

Окислы серы

0330

0,000236

Столярная

мастерская

Пилорама, станки

Изделия из древесины

8

765

Древесная пыль

2917

2,393


     
      Пилорама
      Распиловка круглого леса в объеме 135,5 м3 (108,4 т). Пилорама Р-63. Время работы 515 часов в год.
      М = 108,4·1,61 = 1,745т /год; 0,141 г/сек
      Столярная мастерская
      1) Фрезерный станок (ФЦШ), время работы 1 месяц в году по 3 часа.
      М = 0,81·3·1·3600·10-3·20 = 174,96 кг/год = 0,175 т/год;
      0,12 г/сек.
      2) Станок (КСМ– 1А), время работы 2 недели в год по 3 часа.
      М = 0,69·3·1·3600·10-3·10 = 74,52 кг/год =
      0,075 т/год; 0,102 г /сек.
      3) Рейсмусовый станок (СРЖ), время работы 2 месяца в год по 2 часа.
      М = 0,69·2·1·3600·10-3·40 = 198,7 кг/год = 0,199 т/год;
      0,104 г/сек.
      4) Станок УДК-4, время работы 2 месяца в год по 2 часа.
      М = 0,69·2·1·3600·10-3·40 = 198,7 кг/год = 0,199 т/год;
      0,104 г/сек.
      Пилорама и столярная мастерская оснащены циклоном. В технологическом процессе в связи с небольшим производством пиломатериалов и распиловкой, одновременно работает только один станок в столярной мастерской или пилорама. В связи с этим максимальный выброс взят по максимальной величине (при распиловке леса пилорамой) – 0,141 г/сек.
     
      Таблица 37
      Перечень загрязняющих веществ, выбрасывающих в атмосферу, и плата за них
     

Наименование вещества

Выброс, т/год

(см. табл. 36)

Плата за тонну, руб.

Сумма за весь

объем, руб.

Твердые вещества

Пыль металлическая

0,07

110

7,70

Железа (III) оксид

0,004

415

1,66

Марганца (IV) оксид

0,0002

16500

3,30

Итого твердых веществ

0,0742

 

42,66

Газообразные вещества

Углеводороды

0,0746

10

0,75

Окислы азота

0,00745

275

2,05

Окислы углерода

0,211

3

0,63

Окислы серы

0,00236

3300

7,79

Итого газообразных веществ

0,29541

 

11,22

Пыль древесная

2,393

110

263,23

Всего

2,76261

 

287,23

     
      С учетом коэффициента экологической ситуации
      287,23-2,28 = 654,62 руб.
      С учетом индексации
      654,62 • 35 = 22911,7 руб. = 22,91 тыс. руб.
      Плата за горючее в пределах расхода: за бензин 79 т • 11 • 2,28 • 35 = 69346,2 руб. за дизтопливо 39,7т • 21 • 2,28 • 35 = 66529,26 руб. Всего подлежит уплате за загрязнение окружающей природной среды в пределах допустимых нормативов выбросов:
      22911,7 + 69346,2 + 66529,26 = 158787,16 руб.
      В расчет не включено 7 металлообрабатывающих станков и Пожарно-химическая станция.
     
     
     
      6
      ИНВЕСТИЦИОННЫЙ НАЛОГОВЫЙ КРЕДИТ,
      ЕГО НАЗНАЧЕНИЕ И ПОРЯДОК ПРЕДОСТАВЛЕНИЯ
     
      Понятие и назначение инвестиционного налогового кредита
     
      Инвестиционный налоговый кредит – один из видов льгот, предоставляемых юридическим лицам в соответствии с Законом РСФСР от 20/ХИ-1991 г. "Об инвестиционном налоговом кредите".
      Инвестиционный налоговый кредит относится к целевым налоговым льготам. Он представляет собой отсрочку налогового платежа, предоставляемую налогоплательщикам органами государственной власти или налоговыми органами. Инвестиционный налоговый кредит можно рассматривать как способ финансирования государством части капитальных вложений частного сектора экономики. По своей сути он представляет собой налоговую скидку для стимулирования замены устаревшего оборудования и внедрения нового. Введение такой льготы в Российской Федерации вызвано необходимостью формирования и стимулирования малого бизнеса, ослабление налогового пресса на некоторые категории плательщиков, а также необходимостью перехода от государственной собственности к частной и скорейшего восстановления экономики.
      В мировой практике налоговый кредит находит широкое применение и распространяется на инвестиции, на эксплуатацию истощенных недр, на использование неполноценной рабочей силы. Развитие и активное применение этой льготы началось в 60-е годы XX в. Первоначально она существовала в виде так называемой инвестиционной налоговой скидки, позже добавился кредит на прирост НИОКР – исследовательский налоговый кредит. Сумма кредита вычитается из налогового оклада по налогу на прибыль (налогу на доходы акционерных обществ или других аналогичных по экономическому содержанию налогов). Исследовательский налоговый кредит определяется как доля от суммы прироста собственных средств на НИОКР в текущем году по сравнению с аналогичными расходами в базисном периоде (за базу может быть принят предыдущий год либо любой произвольный. Максимальный размер кредита может быть установлен либо в твердой сумме, либо в определенном проценте от суммы налоговых платежей в зависимости от объема средств, направляемых на НИОКР, и их целевого назначения.
      В 80-е и 90-е годы происходит расширение числа льгот по налоговому кредиту по следующим направлениям:
      упрощения процедуры оформления кредита;
      повышения максимального объема кредита;
      создание наиболее благоприятных условий для малых предприятий, расширяющих или впервые применяющих эту льготу.
      В России предусматривается возможность использовать инвестиционный налоговый кредит, но, однако, предприятия почти не пользуются этой льготой из-за нестабильности финансового состояния России и высоких темпов инфляции.
 
      Порядок предоставления инвестиционного налогового кредита
      Действие налогового кредита распространяется на две группы предприятий. Первая – это предприятия со среднесписочной численностью работающих, не превышающей 200 чел., в т. ч.:
      в промышленности и строительстве – до 200 чел.;
      в науке и научном обслуживании – до 100 чел.;
      в других отраслях производственной сферы – до 50 чел.;
      в отраслях непроизводственной сферы – до 15 чел.
      В состав среднесписочной численности работников основного производственного персонала входят работающие по совместительству, а также лица, не состоящие в штате предприятия и выполняющие работу по договорам подряда и другим договорам гражданско-правового характера.
      Вторая группа включает приватизированные предприятия, получившие кредит коммерческого банка для выкупа имущества товариществом, которое образовано членами трудового коллектива и включает более половины работников этого предприятия.
      В зависимости от вида предприятий существуют разные способы определения налогового кредита. Так, для предприятий со среднесписочной численностью работающих до 200 чел. (I группа) налоговый кредит определяется в размере 10% от стоимости:
      1) закупленного и введенного в действие оборудования, используемого для:
      а) замены оборудования, ранее закупленного по импорту;
      б) проведения предприятием научно-исследовательских работ;
      в) защиты окружающей среды от загрязнения отходами;
      2) закупленного и введенного в действие оборудования со сроком службы более 8 лет (в рамках проводимой амортизационной политики);
      3) закупленных и введенных в действие автоматических линий и автоматизированных участков, управляемых ЭВМ;
      4) оборудования для создания рабочих мест для инвалидов.
      Таким образом, инвестиционный налоговый кредит предназначен решить такие проблемы, как стимулирование российских производителей, использование научно-технической продукции, охрана окружающей среды, социальные проблемы.
      Для исчисления налогового кредита стоимость оборудования определяется исходя из цен приобретения его, а при товарообменных операциях – из рыночных цен, действующих на момент сделки.
      Налоговый кредит предприятиям первой группы первоначально предоставляется путем уменьшения авансовых платежей по налогу на прибыль, но поскольку Указом Президента от 22 декабря 1993 г. № 2270 "О некоторых изменениях в налогообложении и во взаимоотношениях бюджетов различных уровней" авансовые платежи для малых предприятий были отменены, то льгота была распространена на платежи по квартальным итогам. Сумма кредита, распределяемая по срокам погашения, вычитается не из налогооблагаемой базы, а непосредственно из суммы налога на прибыль.
      Для приватизированных предприятий (II группа) налоговый кредит определяется в размере процентов за коммерческий кредит, полученный товариществом для выкупа имущества, и предоставляется путем уменьшения суммы налоговых платежей по налогу на имущество.
      Сумма налогового кредита и налоговых льгот, предоставляемых предприятиям 1-й и П-й групп, не должна уменьшать сумму налога на прибыль или налога на имущество более чем на 50%.
      Основанием для предоставления налогового кредита служит кредитное соглашение налогового органа с предприятием.
      Кредитное соглашение – документ, где оговариваются предмет соглашения, обязанности кредитора (налогового органа) и заемщика (предприятия), сроки предоставления и погашения кредита, порядок разрешения споров, внесения изменений и дополнений и др. В приложениях к кредитному соглашению приводятся расчеты и обоснования налогового кредита, расчет налогов на прибыль и на имущество предприятий. Роль кредитного соглашения состоит и в том, что на его основании ведется учет расчетов выдачи и возврата налогового кредита, осуществляемый на карточках-ведомостях по каждому налогоплательщику. Это позволяет налоговым органам осуществлять контроль за полнотой, правильностью и своевременностью возврата кредита.
      Возврат налогового кредита начинается не менее чем через 2 года, если на иное не согласен заемщик. Налоговый орган не вправе требовать от предприятия погашения налогового кредита в срок менее 5 лет, если иной срок не согласован с предприятием. Сумма налогового кредита должна быть возвращена бюджету заемщиком г учетом сложного процента инфляции.
      Налоговые органы осуществляют контроль за полнотой, правильностью и своевременностью возврата кредита.
     
      7
     
      НАЛОГООБЛОЖЕНИЕ ЛЕСНЫХ РЕСУРСОВ
      КАК ЭЛЕМЕНТА ПРИРОДНЫХ РЕСУРСОВ
     
      Наиболее известным и уже давно используемым видом экономического регулирования окружающей среды являются: налоги (когда платит либо загрязнитель, либо потребитель конечного продукта, произведенного с отрицательными последствиями для среды), налоговые льготы для инициирования природоохранительных инвестиций, применение ускоренной амортизации по очистному оборудованию, платежи за вредные выбросы, штрафы (за превышение установленных норм выбросов); целевые субсидии, льготное кредитование, импортные тарифы, экспортные налоги, торговля выбросами и квотами.
      Россия сегодня нуждается в широком использовании этого опыта. Фактически постепенный переход к экономическим инструментам экологической политики уже осуществлен. Важное место здесь отводится налоговой политике.
      В налоговую систему РФ включены платежи за использование природными ресурсами, основное назначение которых – стимулирование рационального природопользования и обеспечение ресурсами для финансирования природоохранных и природовосстановительных мероприятий.
     
      Общая характеристика налоговых правоотношений в области природопользования
      Существующая ныне нормативная база предусматривает формирование новой системы платежей за природопользование.
      Базовым законом, определяющим сущность экономического механизма регулирования отношений природопользования, и в частности, платность природопользования является Закон РСФСР "Об охране окружающей природной среды".
      Наиболее значительной мерой экономического стимулирования, предусмотренной в Законе, является плата за пользование природными ресурсами.
      Различаются два вида платежей. Они зависят от двух видов пользования – изъятия, потребления, потребления природного вещества и сброса, выброса, размещения отходов производства в природной среде. Платежи за пользование направляются в федеральный, территориальные и местные бюджеты для расходования на нужды воспроизводства соответствующих видов природных ресурсов. Платы за выбросы, сбросы и размещение отходов перечисляются загрязнителем в экологические фонды. Плата за природные ресурсы (землю, недра, воду, лес и иную растительность, животный мир, рекреационные и иные природные ресурсы) взимается за: 1) право пользования природными ресурсами в пределах установленных лимитов (по действующему налоговому законодательству это – платежи за пользование недрами, акваторией и участками морского дна, плата за воду, забираемую промышленными предприятиями из водохозяйственной системы, лесной сбор, земельный налог); 2) сверхлимитное и нерациональное использование природных ресурсов (размер платежа в данном случае увеличивается кратно предыдущему и относится на прибыль, остающуюся в распоряжении предприятий после уплаты налогов и других обязательных платежей в бюджет, тогда как в первом случае они относятся на себестоимость продукции); 3) на воспроизводство и охрану природных ресурсов (отчисления на воспроизводство минерально-сырьевой базы, отчисления на воспроизводство, охрану и защиту лесов).
      Система экономического стимулирования дополняется в Законе мерами административно-правового воздействия. К таким мерам Закон относит экологическую экспертизу, экологический контроль, меры административно-правового пресечения вредной деятельности, административную и уголовную ответственность за экологические правонарушения.
      Закон "Об охране окружающей природной среды" подкрепляется и конкретизируется природноресурсовым законодательством, которое посвящается охране и рациональному использованию природных ресурсов. Это – Закон РФ "О недрах", "Основы лесного законодательства РФ", "Основы земельного законодательства РФ", Водный кодекс РСФСР (подготовлен проект "Основ водного законодательства РФ").
     
      Общая характеристика налоговых платежей за пользование природными ресурсами. Их экономическое и фискальное значение
      В законе РФ "Об основах налоговой системы в Российской Федерации" от 27. 12.1991 г. предусмотрены следующие налоговые платежи за пользование природными ресурсами:
      плата за пользование недрами, акваторией и участками морского дна;
      отчисления на воспроизводство минерально-сырьевой базы;
      лесные подати;
      отчисления на воспроизводство, охрану и защиту лесов;
      плата за воду, забираемую предприятиями из водохозяйственных систем;
      земельный налог;
      акцизы на некоторые виды минерального сырья (нефть, включая газовый конденсат и природный газ).
      Механизм действия этих налогов строится по одному принципу: при использовании тех или иных ресурсов в пределах установленных лимитов суммы причитающихся к уплате налоговых платежей за пользование этими ресурсами относятся на себестоимость продукции (работ, услуг); в случае сверхлимитного или нерационального природопользования платежи вносятся из прибыли, остающейся в распоряжении предприятий после уплаты налогов и других обязательных платежей в бюджет. Причем во втором случае размеры соответствующих платежей увеличиваются кратно первому. Разумеется эта мера действенна при условии достаточной весомости указанных налогов в структуре основных показателей финансовой деятельности предприятий-плательщиков.
      В соответствии с Законом РФ "Об основах налоговой системы в Российской Федерации":
      к республиканским налогам РФ относятся отчисления на воспроизводство минерально-сырьевой базы, часть платы за право на пользование недрами, акцизы на нефть, включая газовый конденсат и природный газ, отчисления на воспроизводство, охрану и защиту лесов;
      к налогам республик в составе РФ, краев, областей, автономной области, автономных округов – лесные подати и плата за воду;
      к налогам районов, городов – земельный налог.
      Пропорции, в которых указанные налоги распределяются между бюджетами различных уровней, определены в законах об этих налогах и соответствующих инструкциях о порядке их взимания и уплаты.
  
      Проблемы взаимоотношения бюджетов различных уровней при распределении налоговых платежей за пользование природными ресурсами
      При распределении платежей по звеньям бюджетной системы возникают трудности. В инструкциях о порядке их исчисления и взимания строго определены пропорции, в которых данный налог распределяется между бюджетами разных уровней. Однако органы власти на местах, на территории которых осуществляется добыча соответствующих полезных ископаемых, требуют оставлять в их распоряжении большую долю ресурсных платежей; более того, некоторые республики вообще перестали перечислять налоги, в т. ч. и за природные ресурсы в федеральный бюджет РФ (Татарстан, Дагестан, Башкортостан). Так же многочисленны случаи нарушения соотношения в поступлениях ресурсных платежей в бюджеты разных уровней.
      Неблагоприятная складывается ситуация с платежами за пользование лесным фондом: местные органы власти, аккумулирующие у себя все поступления от этих платежей не несут никакой ответственности за счет этих средств целевого финансирования лесного хозяйства. Согласно Инструкции о порядке исчисления и взимания платы за древесину, отпускаемую на корню, органы местного самоуправления "могут" направлять на нужды лесного хозяйства часть средств, поступивших в счет платы за пользование лесофондом, однако слово "могут" не носит юридической силы, и в результате финансировать лесное хозяйство приходится из бюджета. Так, например, за 9 месяцев 1994 г. в Краснодарском крае лишь 43% расходов на ведение лесного хозяйства было обеспечено собственными источниками с привлечением средств местных бюджетов, в Московской области – 38,5%, в Ленинградской – 41,7%, в Ханты-Мансийской – 60,5%. Не более 5–10% направлялись на возмещение расходов лесного хозяйства Пензенским, Томским, Новгородским управлениями лесным хозяйством.
     
      Некоторые проблемы взимания платежей за пользование природными ресурсами
      Различный уровень поступления в бюджет платежей за природные ресурсы и значительная пестрота роста недоимки по территориям, находящимся примерно в одинаковых экономических условиях, говорят о недостаточной действенности практических мер по усилению эффективности контроля за полным и своевременным поступлением в бюджет платежей за природные ресурсы.
      В настоящее время разрабатываются законы, регламентирующие налоги и платежи, связанные с использованием природных ресурсов. Приняты Государственной Думой в первом чтении Водный кодекс и изменения в Закон "О недрах". Разрабатывается Федеральный закон "О континентальном шельфе РФ", "Об исключительной экономической зоне РФ", "О животном мире" и др.
      Предполагается сформировать следующую систему налогов и платежей, связанных с использованием природных ресурсов:
      1) Минерально-сырьевые ресурсы (недра): платежи за пользование недрами, отчисления на воспроизводство минерально-сырьевой базы, акцизы на отдельные виды минерального сырья, сбор за участие в конкурсе (аукционе) и выдачу лицензий.
      2) Водные ресурсы: плата за право пользования водными объектами, плата на восстановление и охрану водных объектов, сбор за выдачу лицензий.
      3) Лес, иной растительный мир (дикорастущие плоды, ягоды, грибы, лекарственные травы и др.): отчисления на воспроизводство, охрану и защиту лесов, лесные подати, арендная плата.
      4) Земля: земельный налог, арендная плата, нормативная цена земли.
      5) Живые ресурсы (Животный мир, птицы, рыбы, морские млекопитающие и др.).
      6) Пользование природной средой: в целях выброса, сброса, захоронения отходов и других загрязняющих веществ, в энергетических целях (использование энергии воды, волн, течения ветра, солнца), в рекреационных целях.
     
     
      Литература
     
      1. Андросов Д. Давно назревший вопрос // Лесное хозяйство. 1959. № 2.
      2. Арнольд Ф. К истории русского государственного лесного управления // Лесной журнал. 1883, вып. 1.
      3. Арнольд Ф. К истории русского государственного лесного управления // Лесной журнал. 1994, вып. 2.
      4. Арнольд Ф. К истории русского государственного управления // Лесной журнал. 1885, вып. 1.
      5. Анучин Н. П. Лесные таксы // Лес. 1949. № 1.
      6. Анцукевич О. Н. Экономическое обоснование лесовыращивания. Вильнюс, ЛитНИИНТИ, 1979.
      7. Бейлин И. П. Очерки по истории лесных богатств дореволюционной России. М.: Гослесбумиздат, 19б2.
      8. Бех С. Пастьба скота в казенных дачах – бич лесничего // Лесной журнал. 1884, вып. 12.
      9. Библиографическое обозрение // Лесной журнал. 1896, вып. 10.
      10. Варанкин В. В. Методические вопросы региональной оценки природных ресурсов (на примере лесосырьевых ресурсов). М.: Наука, 1974.
      11. Волков В.О. Лесная промышленность зарубежных стран. М: Лесн. пром-сть, 1987.
      12. Воронин И.В. Продукция лесохозяйственного производства и методика определения ее себестоимости. – В кн.: Тезисы докладов методической конференции по вопросам себестоимости продукции в лесном хозяйстве. Пушкино, ВНИИЛМ, 1962.
      13. Гершман И. Очерк истории лесовладения, лесной собственности и лесной статистики в России // Лесной журнал. 1911, вып. 3,4, 5.
      14. Гиряев М.Д. Государственное регулирование лесопользования в рыночных условиях. – В сб.: Экономические и правовые аспекты управления лесами. Материалы международной конференции 20–23 июня 1994 г., Пушкино, Моск. обл. М.: Культурно-издательское предприятие "Грамота", 1994.
      15. Гоппен С. Заметки лесничего о лесных оброчных статьях // Лесной журнал. 1875, вып. 6.
      16. Гофман К.Г. Экономическая оценка природных ресурсов в условиях социалистической экономики. М.: Наука, 1977.
      17. Жудра П. По вопросу об эксплуатации государственных лесов // Лесной журнал. 1874, вып. 3.
      18. Жудра П. Основные положения рациональных такс на лес и лесные материалы // Лесной журнал. 1874, вып. 4.
      19. Жудра П. Очерк Амурских и Приморских лесов // Лесной журнал. 1895, вып. 2.
      20. Заневский А. Пути роста лесного дохода // Лесное хозяйство. 1928. № 1.
      21. Затеева З.Г. Экономико-математический метод построения лесных такс. – В кн.: Цены и экономическое стимулирование рационального использования природных ресурсов. М., НИИ по ценообразованию, 1979.
      22. Ильев Л.И. Основы лесного кадастра. М.: Лесн. пром-сть, I960.
      23. Инструкция по лесному доходу Министерства финансов СССР, 31 марта 1987. № 84.
      24. Кайревич Г. Лесной рынок и перспективы лесной торговли // Лесное хозяйство. 1928. № 1.
      25. Кислова Т. А. Лесоэкономические исследования, проводимые Варшавской сельскохозяйственной академией // Лесной журнал. 19б9. № 3.
      26. Кораблев П. и Корсаков М. Заметки об управлении лесами Западной Сибири // Лесной журнал. 1891, вып. 6.
      27. Костюкович Ф.Т. Основные вопросы планирования лесохозяйственного производства // Лесное хозяйство. 1941. № 1.
      28. Костюкович Ф.Т. Вопросы экономики и планирования лесохозяйственного производства. Минск. Гос. изд-во БССР, 1960.
      29- Лапиров-Скобло С. Проблема лесоснабжения крестьянства // Лесное хозяйство. 1928. № 4.
      30. Левицкий. Лесные промыслы Царевококшайского уезда // Лесной журнал. 1881, кн. 1.
      31. Лесная хроника // Лесной журнал. 1875, вып. 6.
      32. Ленин В.И. Полное собрание сочинений. Изд. 5, т. 3. М.: Политиздат, 1958.
      33. Липин Е.А. Некоторые вопросы совершенствования оптовых цен на лесопродукцию. – В сб.: "Автоматизированные системы управления и вопросы экономики в лесной и лесоперерабатывающей промышленности". М., ВНИПИЭИлеспром, 1973.
      34. Лисиевский В. Горные леса Ферганской области // Лесной журнал. 1885, вып. 3.
      35. Лосицкий К.Б. и др. Научный отчет по теме II.I.I. Уточнить лесорастительное и лесохозяйственное районирование лесов страны. Пушкино, ВНИИЛМ, 1977.
      36. Лихошерстный П. Правила о льготах покупателям казенного леса, 16 августа 1915 г. и их значение // Лесной журнал. 1915, вып. 6,7.
      37. Лютовский Н. Реорганизация лесного хозяйства и лесной кодекс. "Лесное хозяйство", 1929. № 8.
      38. Маркс К. и Энгельс Ф. Сочинения. Изд. 2, т. 25, ч. II. М.: Политиздат, 1962.
      39. Маркс К. и Энгельс Ф. Сочинения. Изд. 2, т. 23. М.: Политиздат, I960.
      40. Моисеев Н.А. Основы прогнозирования использования и воспроизводства лесных ресурсов. М.: Лесн. пром-сть, 1974.
      41. Обзор важнейших распоряжений по техническим вопросам // Лесной журнал. 1885, вып. 12.
      42. Ожогин М.М. Таксы на лес и сортименты // Лесное хозяйство. 1928. № 6.
      43. Переход В.И. Из истории лесного хозяйства Белоруссии. – В кн.: Сборник научных работ, вып. II. Минск. Институт леса АН БССР, 1956.
      44. Периодическая лесная печать в России в прежнее время // Лесной журнал. 1881, кн. I.
      45. Петров А.П. Направления совершенствования цен на круглые лесоматериалы. – В кн.: Ценообразование и стимулирование рационального использования природных ресурсов. М. НИИцен, 1977.
      46. Петров А.П. Регулируемые рыночные отношения в лесном хозяйстве. Пушкино, 1990.
      47. Правила для составления такс на лесные сортименты, отпускаемые из казенных дач. (Утверждено Министерством земледелия и государственных имуществ 6 июля 1896 г.) // Лесной журнал. 1896. вып. 3.
      48. Правительственные распоряжения // Лесной журнал. 1903, вып. 2.
      49. Протокол III-го заседания Третьего Всероссийского съезда лесохозяев в Риге 5 августа 1876 г. // Лесной журнал. 1876, вып. 6.
      50. Решения партии и правительства по хозяйственным вопросам, т. I. M.: Политиздат, 1967.
      51. Решения партии и правительства по хозяйственным вопросам, т. 2. М.: Политиздат, 1967.
      52. Рудский А.Ф. Лекции государственного Лесного хозяйства, прочитанные проф. СПБ Лесного института А.Ф. Рудским 1885-1886 гг. // Лесной журнал. 1918 г., вып. 1,2.
      53. Русская лесохозяйственная летопись за последние два года // Лесной журнал. 1883 г., вып. 1.
      54. Постел Сандра, Хейс Лори. Исчезающий лес // Курьер. 1989, февраль.
      55.17 августа 1874 г. Второе заседание Совета лесохозяев // Лесной журнал. 1874, вып. 5.
      56. Синицин С.Г. Безотходное лесопользование: в мире экологических стрессов // Лесное хозяйство. 1991-№ 1.
      57. Смесь // Лесной журнал. 1876, вып. 1.
      58. Смесь. Из Казанской губернии // Лесной журнал. 1882, кн. 1.
      59. Стяжкин В.П. Стимулирование ценами рационального использования лесосечного фонда. – В cб.: Ценообразование и стимулирование рационального использования природных ресурсов. Тезисы докладов Всесоюзной научной конференции. М., 1-3 ноября 1977 г. М., НИИцен, 1977.
      60. Стычинский. Уманское лесничество Киевской губернии // Лесной журнал. 1880, кн. 10.
      61. Тарасов А.И. Проблема оценки леса в современной буржуазной экономике // Лесной журнал. 1969. № 5.
      62. Тимофеев Н.О. О лесах Крайнего Севера // Лесной журнал. 1894 г., вып. 3.
      63. Трубников М.М. Метод определения себестоимости продукции лесного хозяйства. – В сб.: Тезисы докладов методической конференции по вопросам себестоимости продукции в лесном хозяйстве. Пушкино, ВНИИЛМ, 1962.      64. Труды V съезда лесохозяев в Москве. "Лесной журнал", 1883, вып. 5,6.
      65. Туниця Ю.Ю. Экономические проблемы комплексного использования и охраны лесных ресурсов. Изд-во при Львов, ун-те, 1976.
      66. Тур А. Массы и таксы // Лесной журнал. 1882 г., кн. 4.
      67. Туркевич И.В. Кадастровая оценка лесов. М.: Лесн. пром-сть, 1977.
      68. Федеральный Лесной Бюллетень. (Экономико-правовая и деловая информация). М.: Изд-во АКФИ "Экономика и жизнь". Специальный вып. 1994. № 5.
      69. Федоренко Н.П., Гофман КГ. Проблемы оптимизации планирования и управления окружающей средой // Вопросы экономики. 1872. № 10.
      70. Хемпель Г. и Хемпель М. Опыт применения системы "плата за пользование" в ГДР // Лесное хозяйство. 1975. № 12.
      71. Хроника // Лесное дело. 1918. № 1.
      72. Шапиро С. Известия о деятельности лесного общества // Лесной журнал. 1872, вып. 2.
      73. Шапиро С. Движение в лесном законодательстве // Лесной журнал. 1887, вып. 2.
      74. Шахов Г.Н. Роль лесных такс // Лесное хозяйство. 1969. № 1.
      75. Шахов Г.Н. О самоокупаемости лесного хозяйства. – В кн.: Сборник статей по итогам договорных научно-исследовательских работ за 1969–1970 гг. М.: Лесн. пром-сть, 1973.
      76. Шенрок Э. Ответ на замечания Ф. Арнольда об изданных в 1883 г. инструкциях для оценки лесов // Лесной журнал. 1884, вып. 9.
      77. Шкатов В.К Новые лесные таксы и нерешенные проблемы попенной платы // Лесное хозяйство. 1964. № 7.
      78. Шкатов Г.Н. Попенная плата в СССР. М.: Лесн. пром-сть 1965.
      79. Юдин Н. Лесное хозяйство СССР и закон о мерах по его упорядочению от 2 февраля 1928 г. // Лесное хозяйство. 1928. № 4.


К титульной странице
Назад